mp-1110598/Rb2TlAgF6/harm

Harmonic properties

../../_images/fig_bandos_pr16286.png

(a) Phonon dispersion with participation ratio and DOS

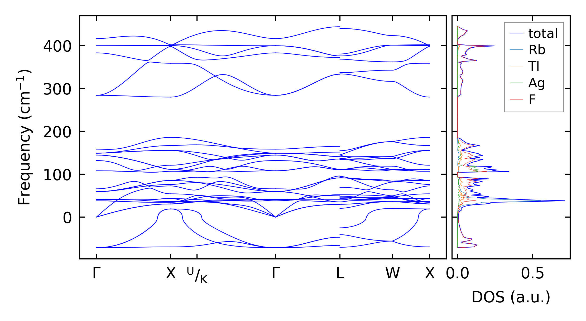
../../_images/fig_bandos20724.png

(b) Phonon dispersion and DOS

../../_images/fig_thermo16285.png

(c) Thermodynamic properties

Force constants

../../_images/fig_fc215879.png

(a) Force constants w.r.t atomic distance

Summary

../../_images/fig_times26786.png

(a) Computation time