mp-1110646/Rb2NaNdF6/harm

Harmonic properties

../../_images/fig_bandos_pr16297.png

(a) Phonon dispersion with participation ratio and DOS

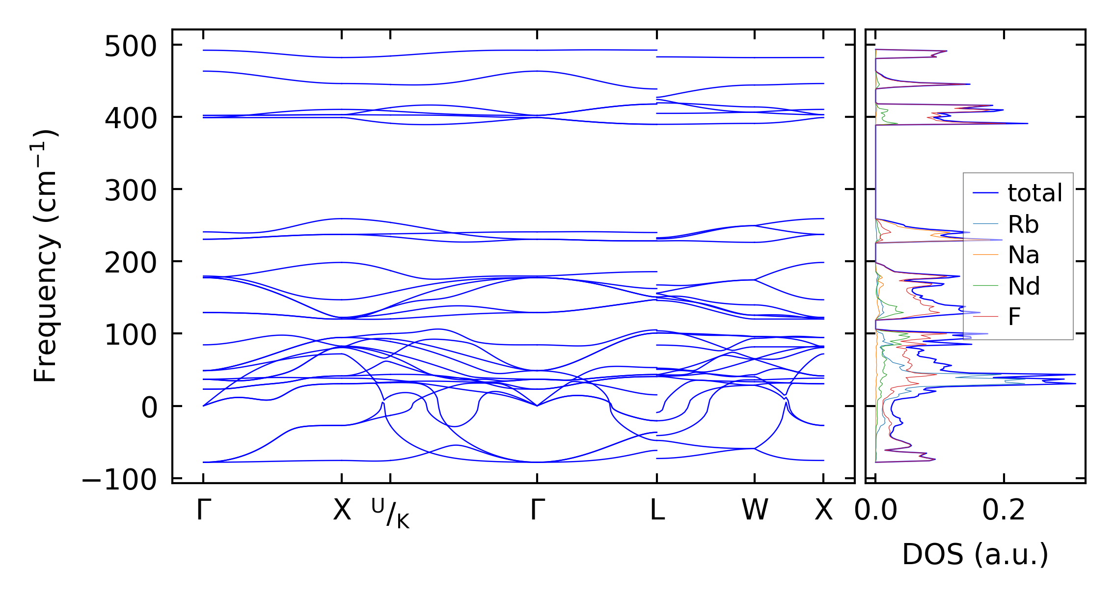
../../_images/fig_bandos20734.png

(b) Phonon dispersion and DOS

../../_images/fig_thermo16296.png

(c) Thermodynamic properties

Force constants

../../_images/fig_fc215890.png

(a) Force constants w.r.t atomic distance

Summary

../../_images/fig_times26797.png

(a) Computation time