mp-1110850/K2NdAgF6/harm

Harmonic properties

../../_images/fig_bandos_pr16312.png

(a) Phonon dispersion with participation ratio and DOS

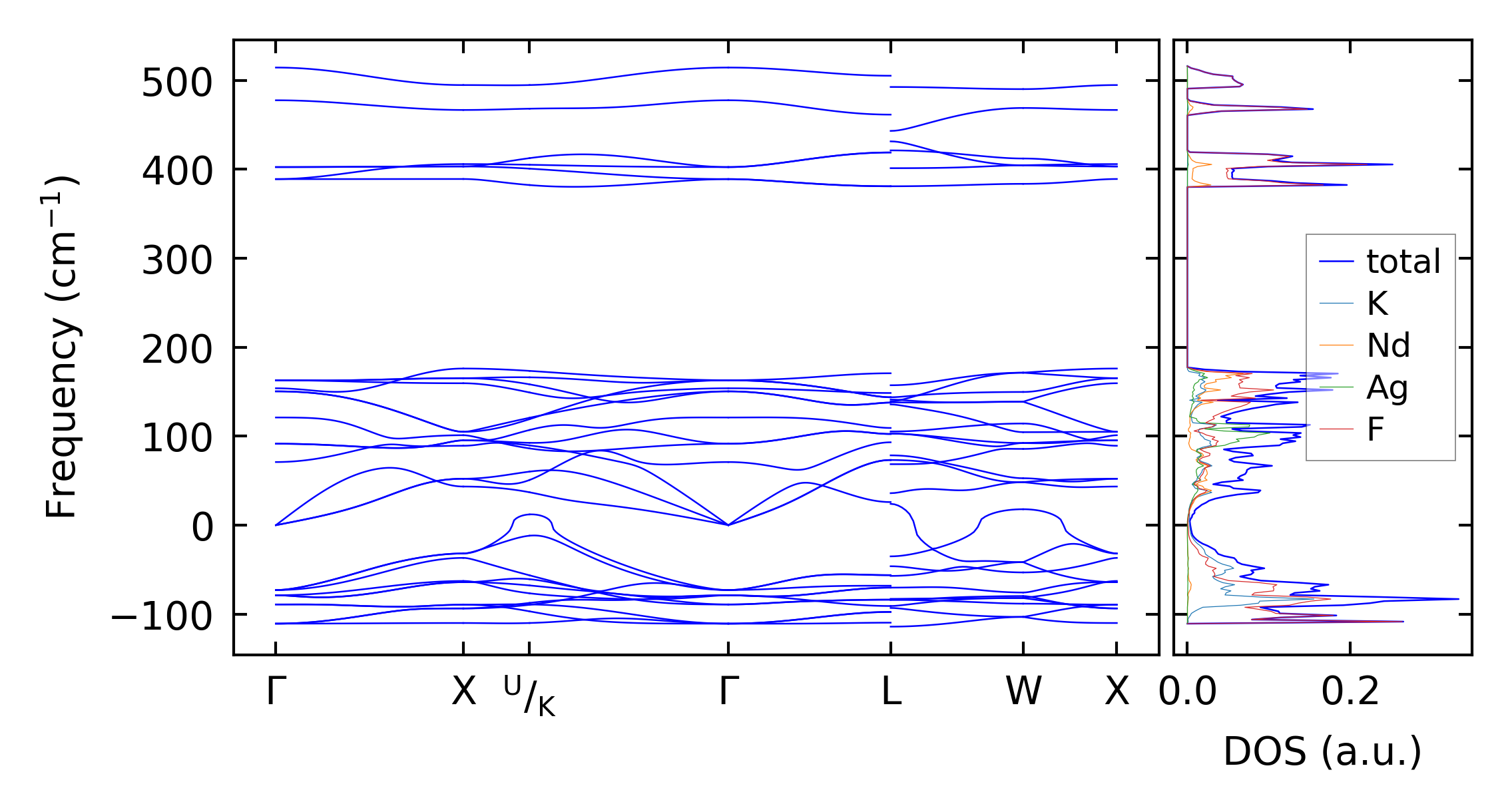
../../_images/fig_bandos20749.png

(b) Phonon dispersion and DOS

../../_images/fig_thermo16311.png

(c) Thermodynamic properties

Force constants

../../_images/fig_fc215905.png

(a) Force constants w.r.t atomic distance

Summary

../../_images/fig_times26812.png

(a) Computation time