mp-1023934-2/MoSe2/harm
- Space group: P-6m2 (187)
- Link: Materials Project
- Download: mp-1023934-2.tar.gz
Harmonic properties
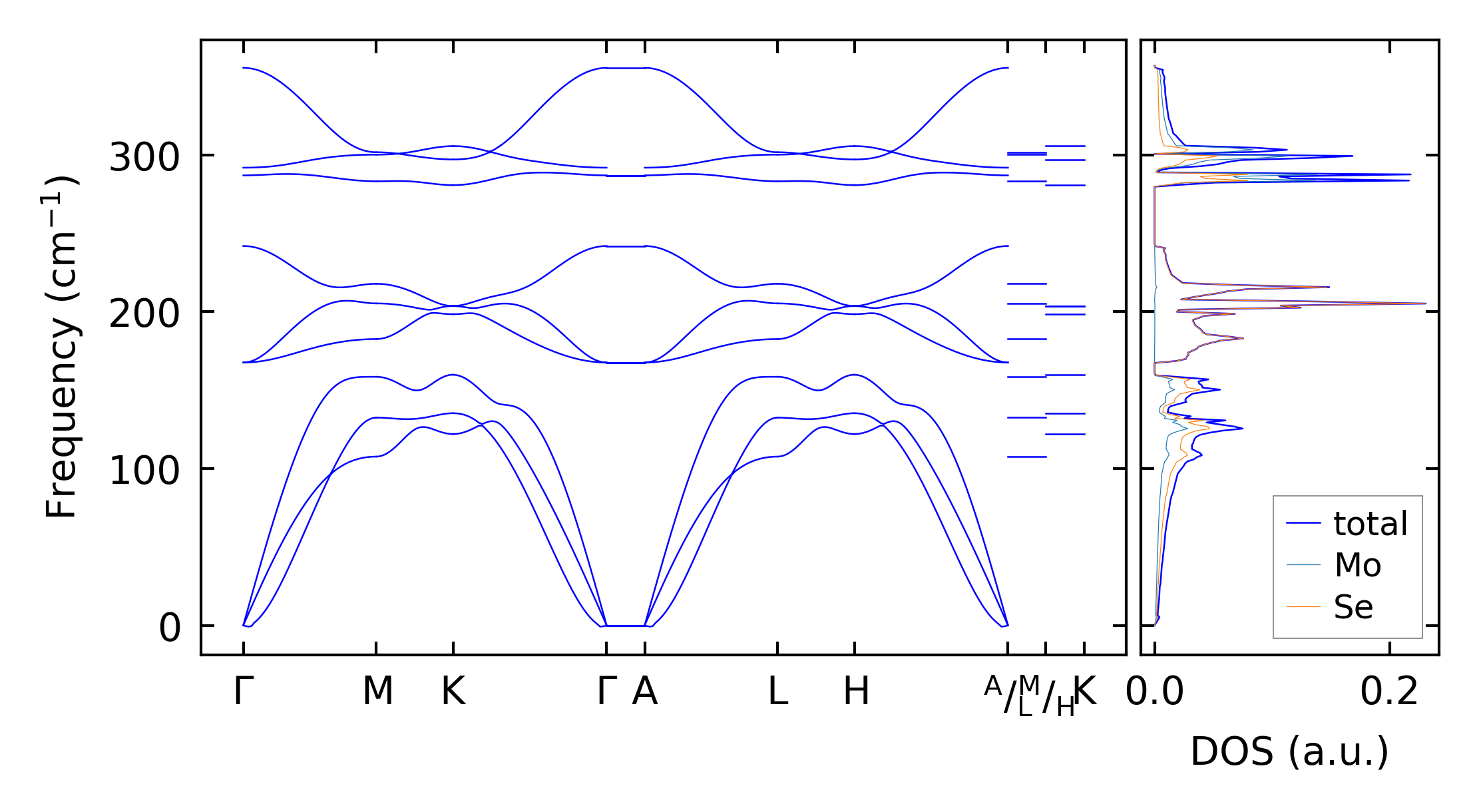
(a) Phonon dispersion and DOS
Summary
(a) Computation time
(a) Phonon dispersion and DOS
(a) Computation time