mp-1023923/O2/harm

Harmonic properties

../../_images/fig_bandos_pr140.png

(a) Phonon dispersion with participation ratio and DOS

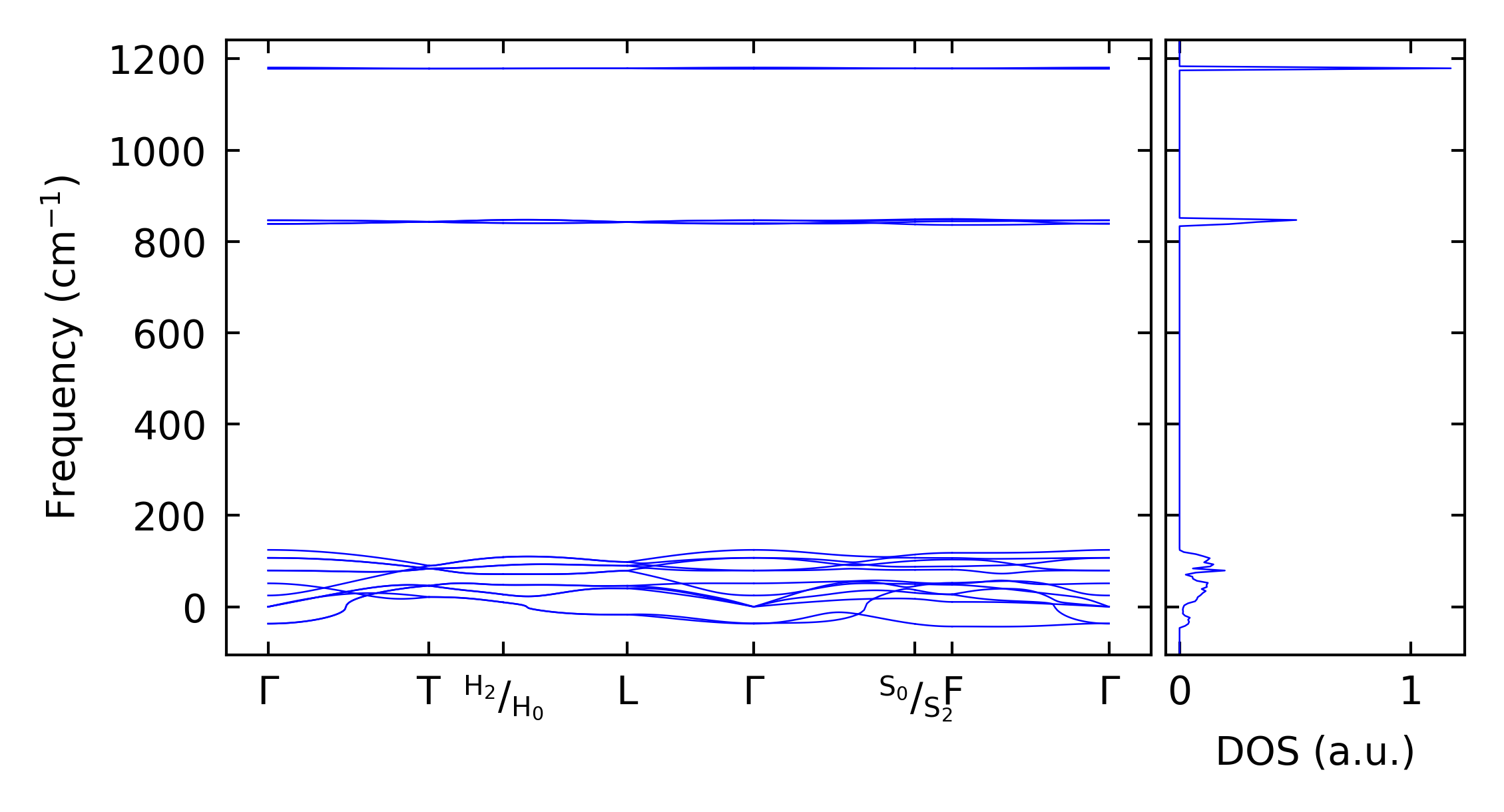
../../_images/fig_bandos178.png

(b) Phonon dispersion and DOS

../../_images/fig_thermo140.png

(c) Thermodynamic properties

Force constants

../../_images/fig_fc2138.png

(a) Force constants w.r.t atomic distance

Summary

../../_images/fig_times246.png

(a) Computation time