mp-779689/H3N/harm

Harmonic properties

../../_images/fig_bandos_pr2223.png

(a) Phonon dispersion with participation ratio and DOS

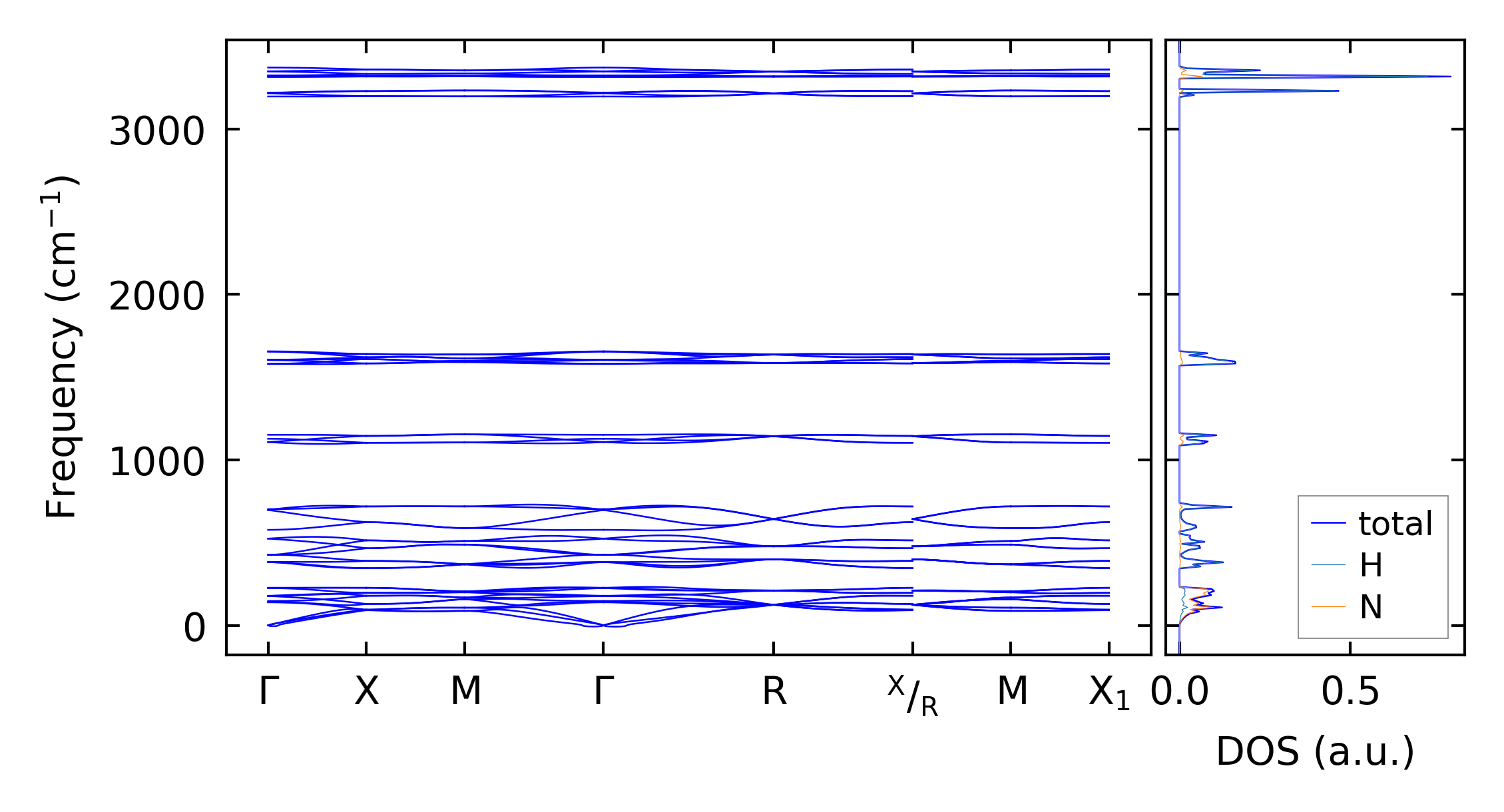
../../_images/fig_bandos2353.png

(b) Phonon dispersion and DOS

../../_images/fig_thermo2223.png

(c) Thermodynamic properties

Force constants

../../_images/fig_fc22044.png

(a) Force constants w.r.t atomic distance

Summary

../../_images/fig_times3465.png

(a) Computation time