mp-775761/AgClO3/harm

Harmonic properties

../../_images/fig_bandos_pr2452.png

(a) Phonon dispersion with participation ratio and DOS

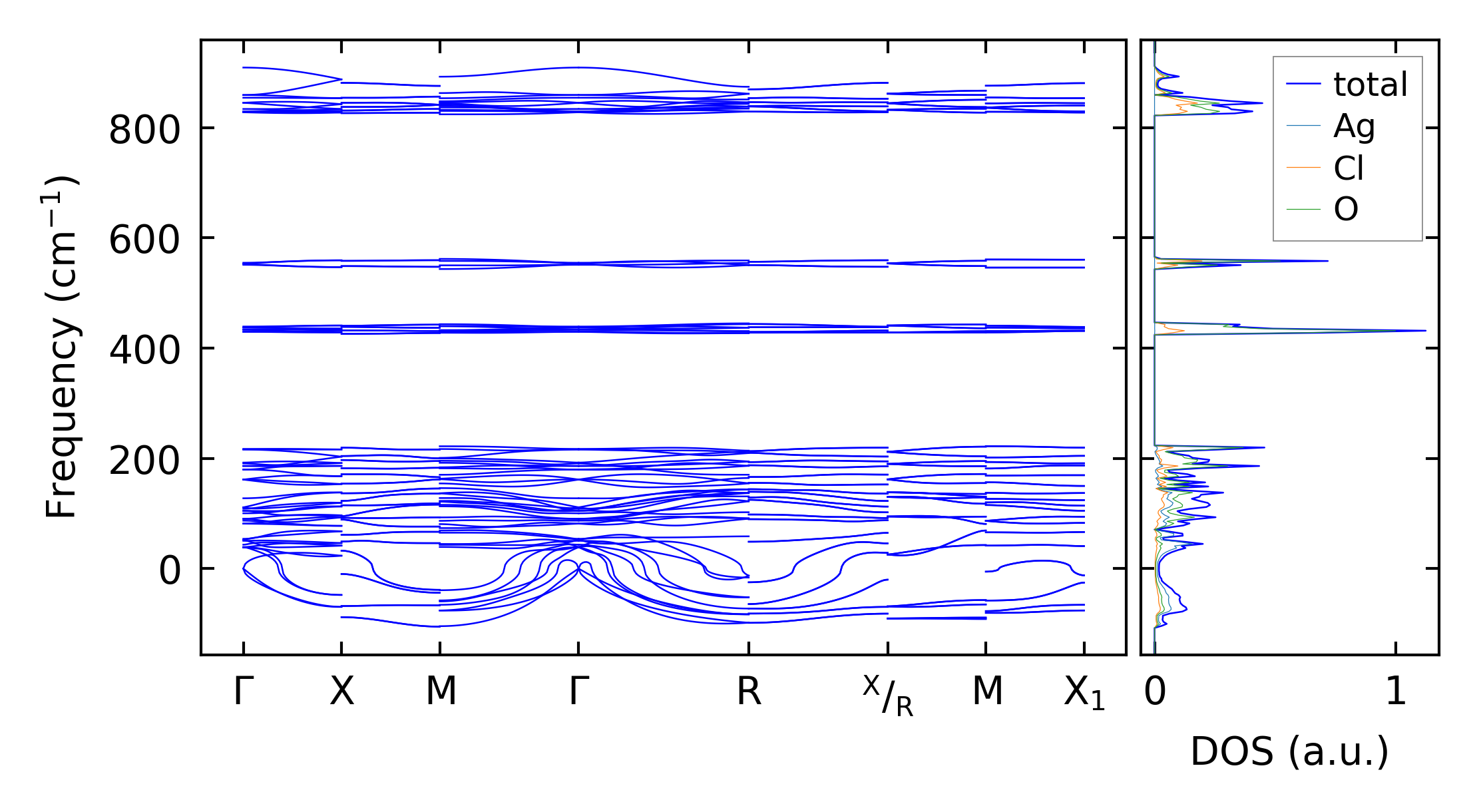
../../_images/fig_bandos2891.png

(b) Phonon dispersion and DOS

../../_images/fig_thermo2452.png

(c) Thermodynamic properties

Force constants

../../_images/fig_fc22273.png

(a) Force constants w.r.t atomic distance

Summary

../../_images/fig_times4035.png

(a) Computation time