mp-775217/CoSb3P6O24/harm

Harmonic properties

../../_images/fig_bandos_pr2442.png

(a) Phonon dispersion with participation ratio and DOS

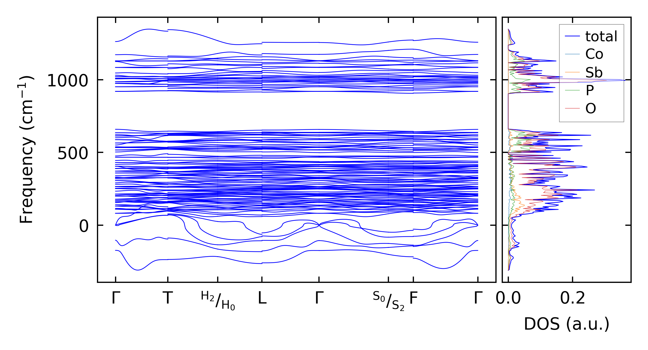
../../_images/fig_bandos2877.png

(b) Phonon dispersion and DOS

../../_images/fig_thermo2442.png

(c) Thermodynamic properties

Force constants

../../_images/fig_fc22263.png

(a) Force constants w.r.t atomic distance

Summary

../../_images/fig_times4018.png

(a) Computation time