mp-676020-2/BaCO3/harm

Harmonic properties

../../_images/fig_bandos_pr5283.png

(a) Phonon dispersion with participation ratio and DOS

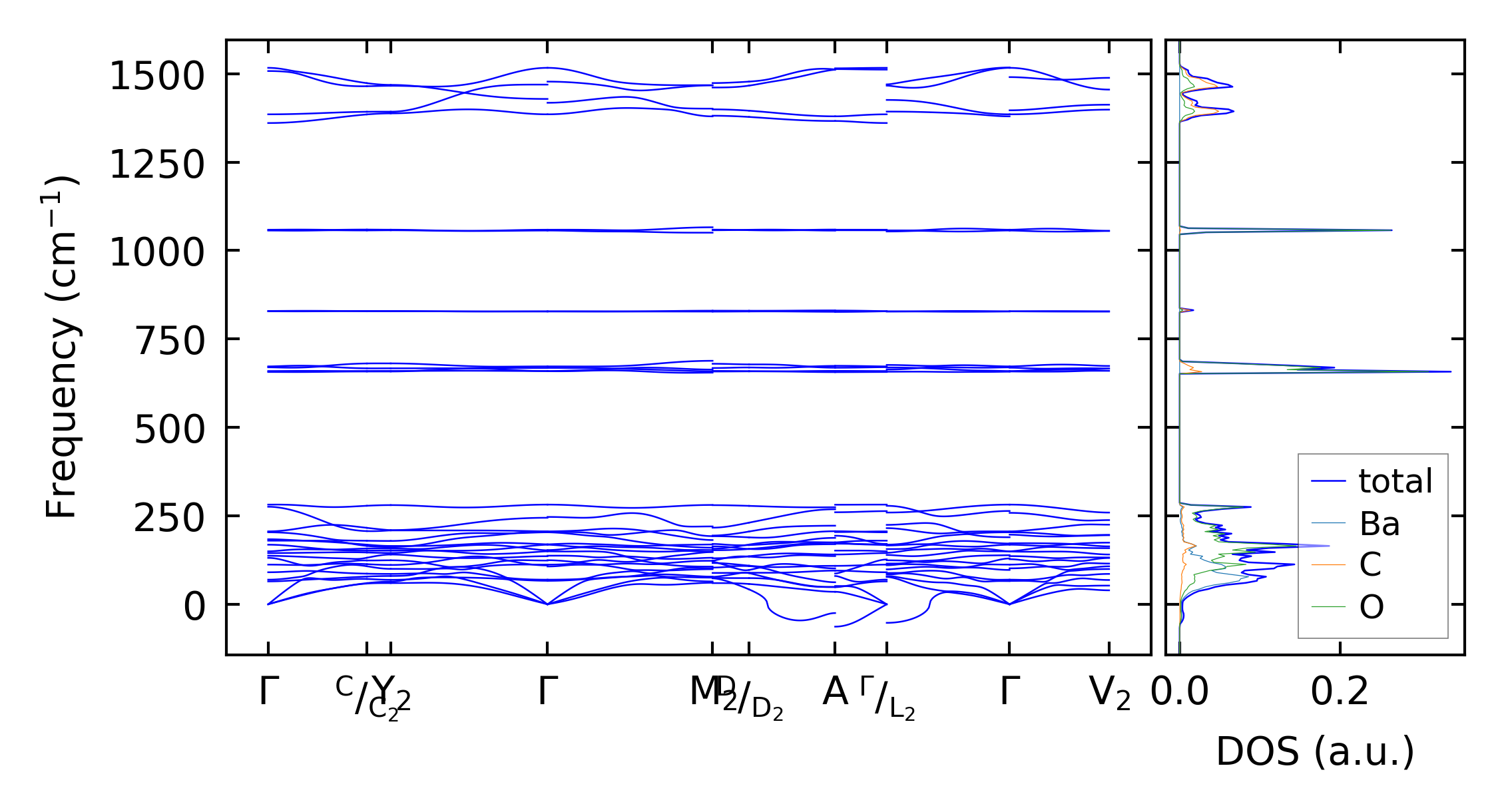
../../_images/fig_bandos7547.png

(b) Phonon dispersion and DOS

../../_images/fig_thermo5283.png

(c) Thermodynamic properties

Force constants

../../_images/fig_fc25088.png

(a) Force constants w.r.t atomic distance

Summary

../../_images/fig_times9510.png

(a) Computation time