mp-562815/Cs4CO4/harm

Harmonic properties

../../_images/fig_bandos_pr7122.png

(a) Phonon dispersion with participation ratio and DOS

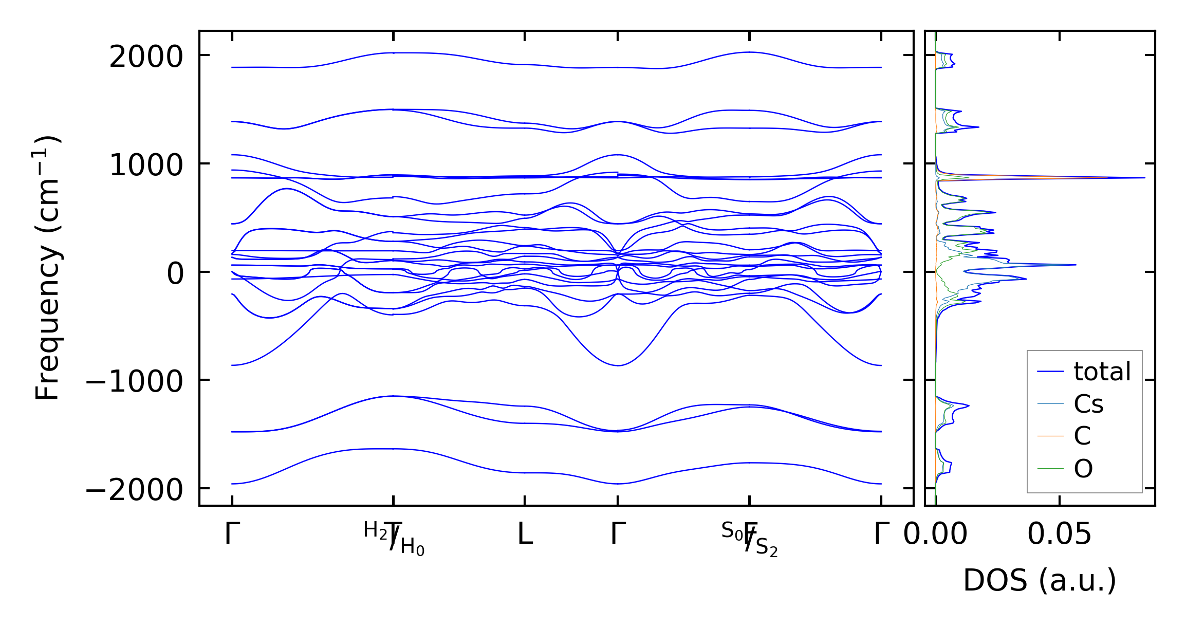
../../_images/fig_bandos10110.png

(b) Phonon dispersion and DOS

../../_images/fig_thermo7122.png

(c) Thermodynamic properties

Force constants

../../_images/fig_fc26893.png

(a) Force constants w.r.t atomic distance

Summary

../../_images/fig_times12706.png

(a) Computation time