mp-562283/GePb3O5/harm

Harmonic properties

../../_images/fig_bandos_pr7461.png

(a) Phonon dispersion with participation ratio and DOS

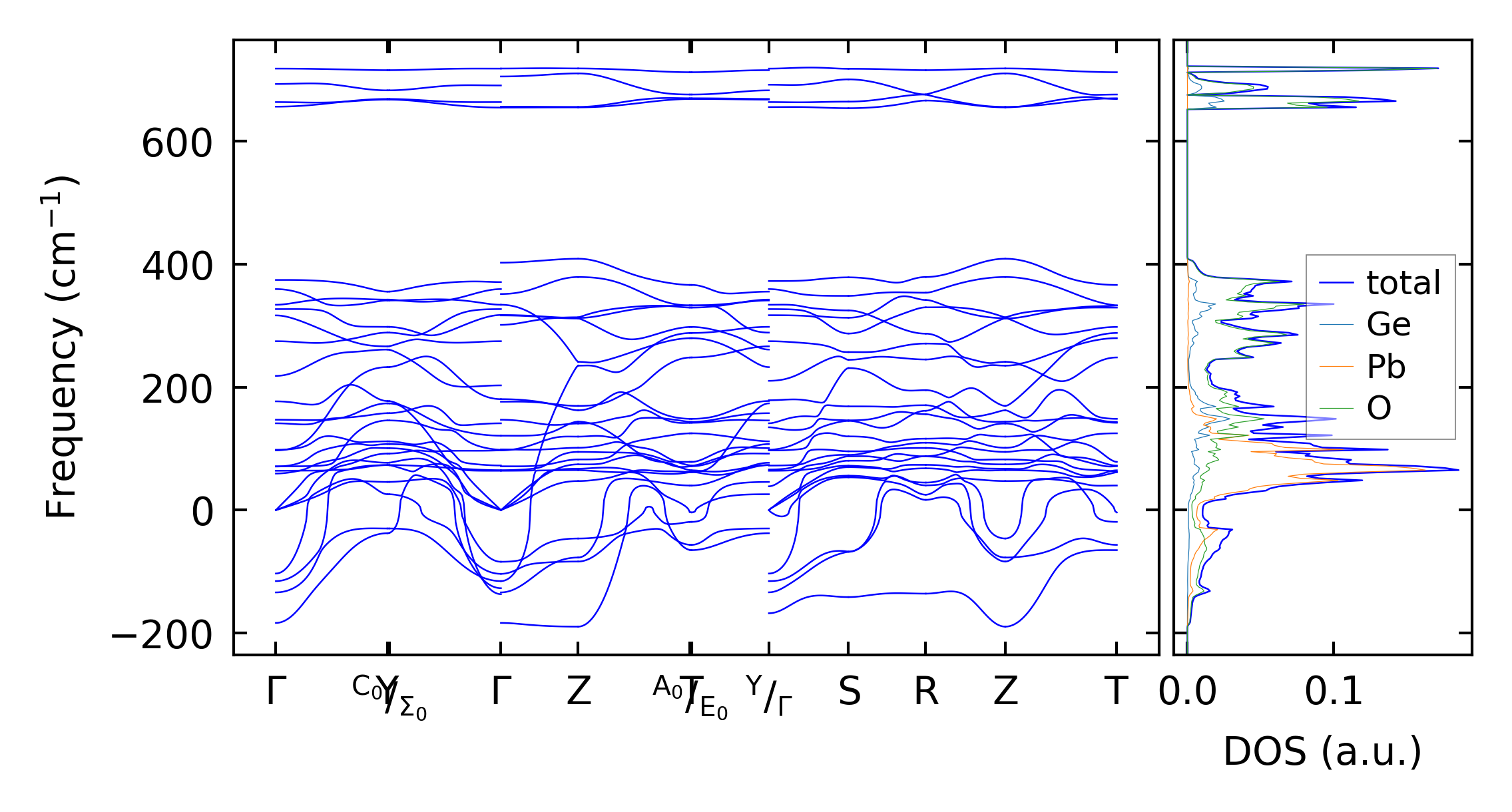
../../_images/fig_bandos10498.png

(b) Phonon dispersion and DOS

../../_images/fig_thermo7461.png

(c) Thermodynamic properties

Force constants

../../_images/fig_fc27225.png

(a) Force constants w.r.t atomic distance

Summary

../../_images/fig_times13210.png

(a) Computation time