mp-562072/Cs3SbO3/harm

Harmonic properties

../../_images/fig_bandos_pr7452.png

(a) Phonon dispersion with participation ratio and DOS

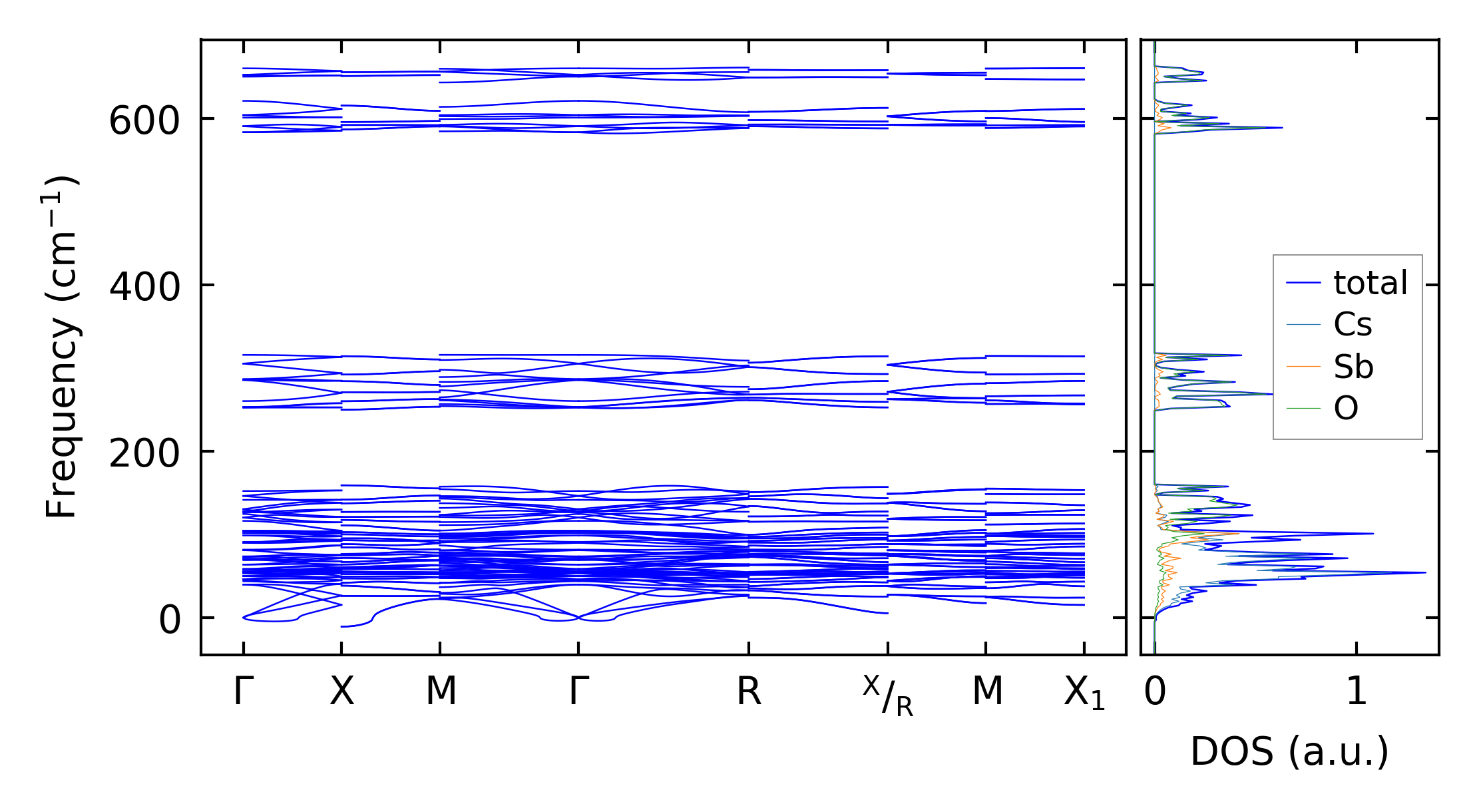
../../_images/fig_bandos10484.png

(b) Phonon dispersion and DOS

../../_images/fig_thermo7452.png

(c) Thermodynamic properties

Force constants

../../_images/fig_fc27216.png

(a) Force constants w.r.t atomic distance

Summary

../../_images/fig_times13196.png

(a) Computation time