mp-504768/CuN3/harm

Harmonic properties

../../_images/fig_bandos_pr9812.png

(a) Phonon dispersion with participation ratio and DOS

../../_images/fig_bandos13704.png

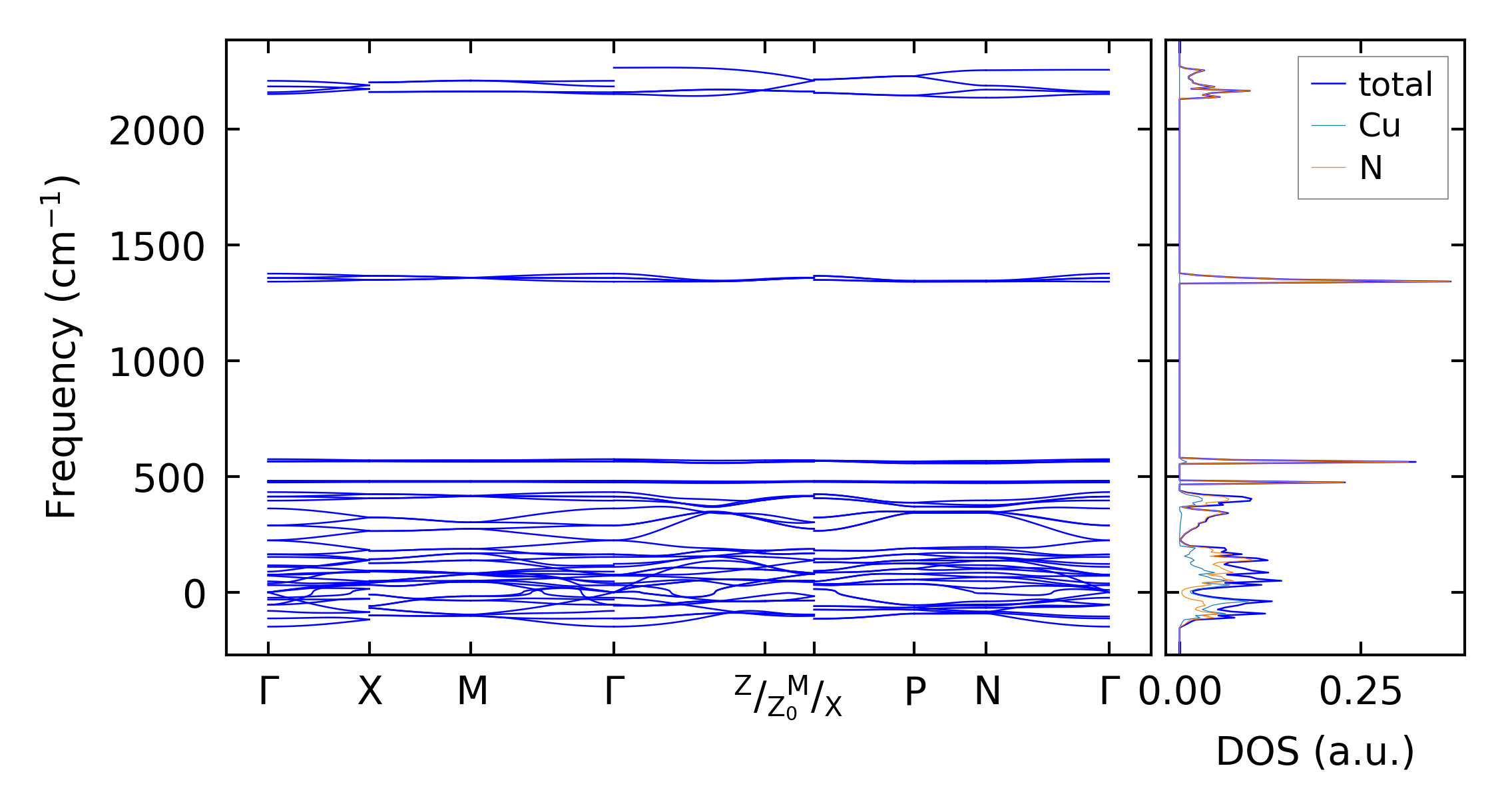
(b) Phonon dispersion and DOS

../../_images/fig_thermo9812.png

(c) Thermodynamic properties

Force constants

../../_images/fig_fc29567.png

(a) Force constants w.r.t atomic distance

Summary

../../_images/fig_times17058.png

(a) Computation time