mp-504669/KBiF6/harm

Harmonic properties

../../_images/fig_bandos_pr9806.png

(a) Phonon dispersion with participation ratio and DOS

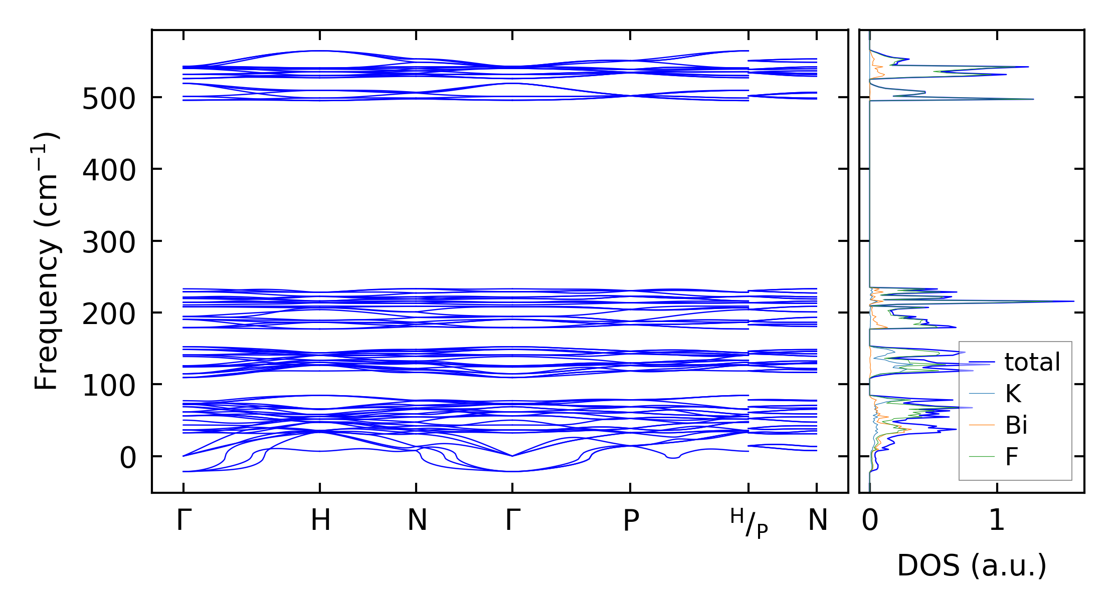
../../_images/fig_bandos13697.png

(b) Phonon dispersion and DOS

../../_images/fig_thermo9806.png

(c) Thermodynamic properties

Force constants

../../_images/fig_fc29562.png

(a) Force constants w.r.t atomic distance

Summary

../../_images/fig_times17050.png

(a) Computation time