mp-38103/NaClO4/harm

Harmonic properties

../../_images/fig_bandos_pr10608.png

(a) Phonon dispersion with participation ratio and DOS

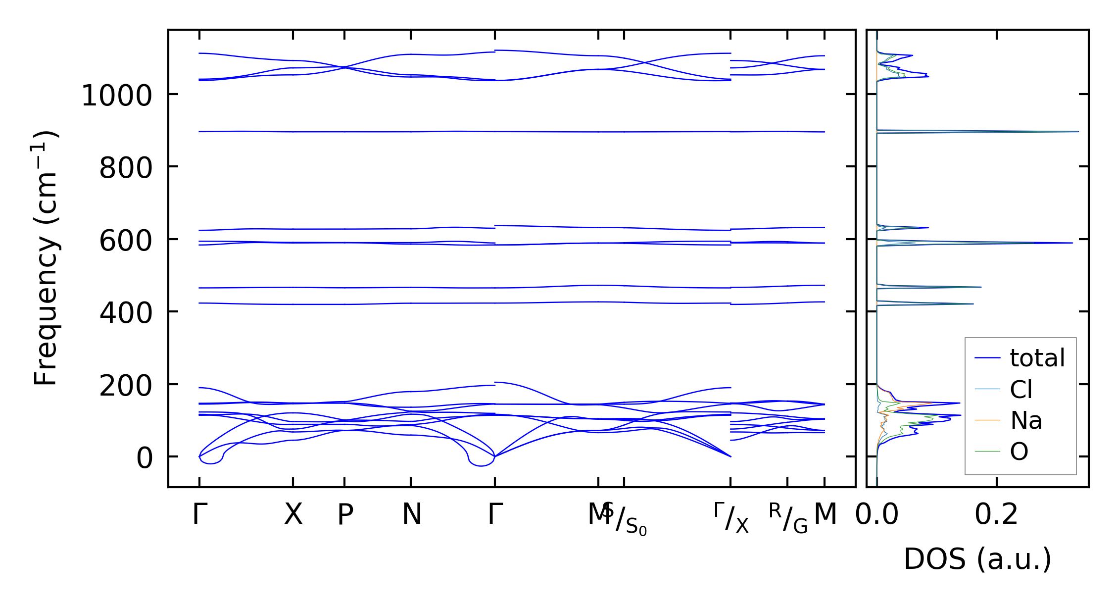
../../_images/fig_bandos14540.png

(b) Phonon dispersion and DOS

../../_images/fig_thermo10608.png

(c) Thermodynamic properties

Force constants

../../_images/fig_fc210343.png

(a) Force constants w.r.t atomic distance

Summary

../../_images/fig_times18236.png

(a) Computation time