mp-35152-2/Sr2H5Rh/anharm

Equation of state

../../_images/fig_bm5244.png

(a) Equation of state

Harmonic properties

../../_images/fig_bandos_pr10499.png

(a) Phonon dispersion with participation ratio and DOS

../../_images/fig_thermo10499.png

(b) Thermodynamic properties

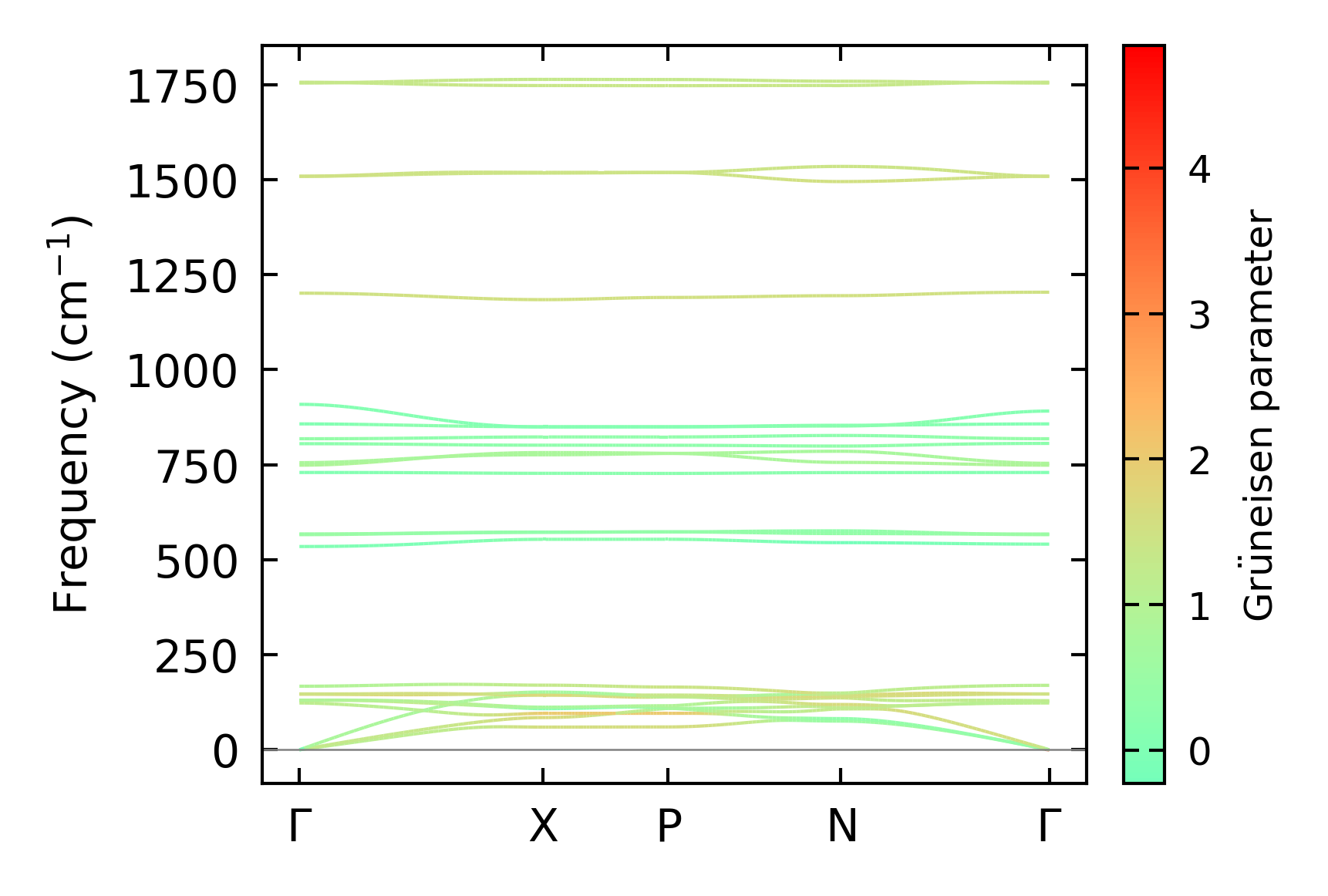
Grüneisen parameters

../../_images/fig_gru_all4259.png

(a) Grüneisen parameters

../../_images/fig_gruneisen4259.png

(b) Phonon dispersion with Grüneisen parameters

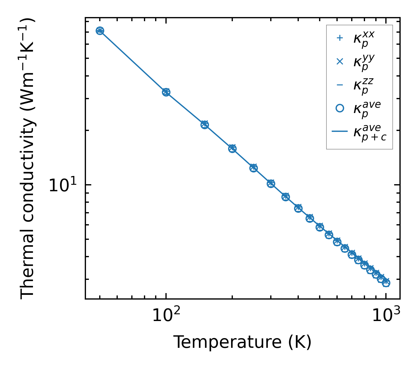
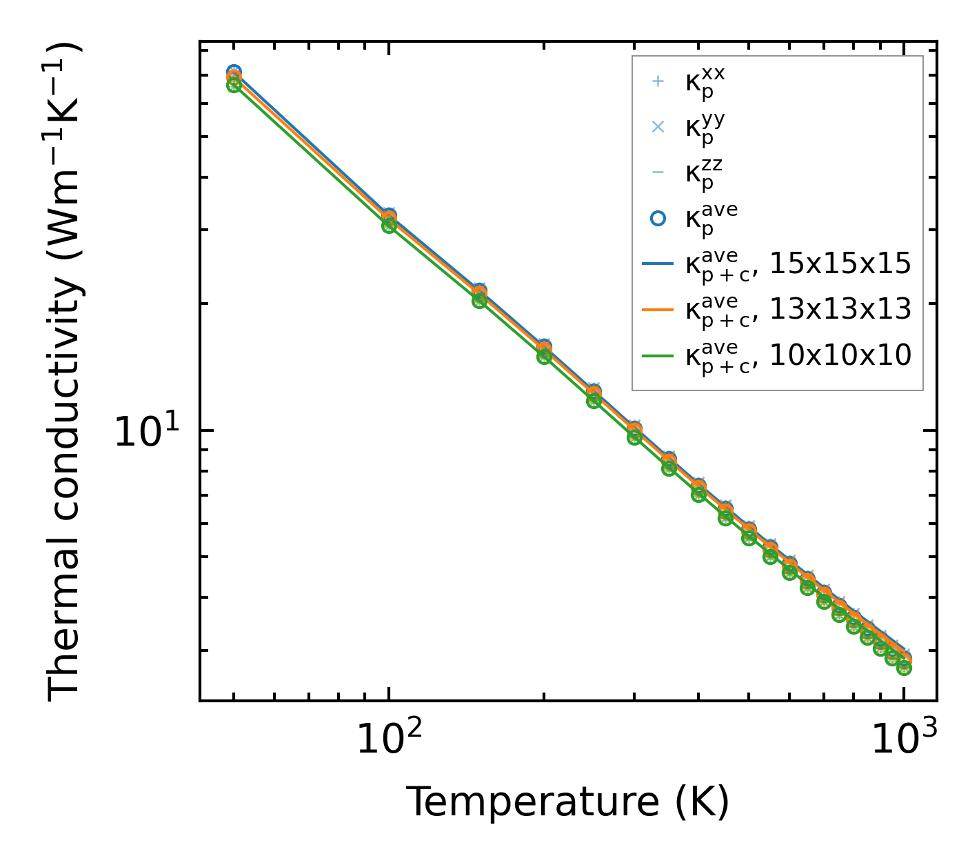
Thermal conductivity

3-phonon (LASSO) — q-mesh: 15x15x15, supercell: 2x2x2

../../_images/fig_kappa8030.png

(a) Temperature-dependent lattice thermal conductivity

../../_images/fig_kappa_vs_grain_size4312.png

(b) Peierls lattice thermal conductivity w.r.t grain size

Phonon lifetime and scattering rates

../../_images/fig_lifetime4218.png

(a) Phonon lifetime due to phonon-phonon scattering

../../_images/fig_scat_rates4217.png

(b) Phonon scattering rates

Cumulative and spectral thermal conductivity

../../_images/fig_cumu_frequency4218.png

(a) Spectral and cumulative thermal conductivity w.r.t frequency

../../_images/fig_cumu_mfp4217.png

(b) Spectral and cumulative thermal conductivity w.r.t MFP

Force constants

../../_images/fig_fc210241.png

(a) Force constants w.r.t atomic distance

Summary

../../_images/fig_kappa8031.png

(a) Temperature-dependent lattice thermal conductivity

../../_images/fig_times18079.png

(b) Computation time