mp-1207196/Ca2H6Os/anharm

Harmonic properties

../../_images/fig_bandos_pr15489.png

(a) Phonon dispersion with participation ratio and DOS

../../_images/fig_thermo15488.png

(b) Thermodynamic properties

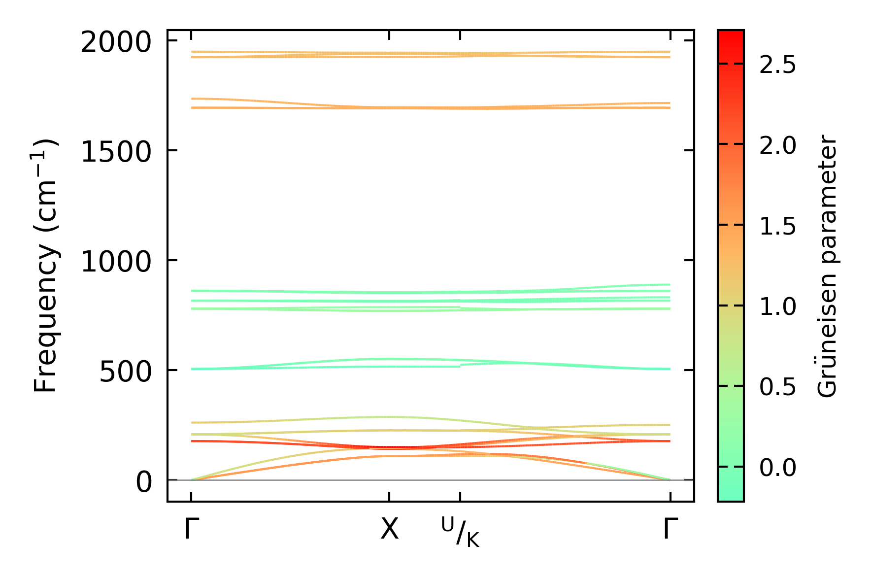
Grüneisen parameters

../../_images/fig_gru_all6705.png

(a) Grüneisen parameters

../../_images/fig_gruneisen6705.png

(b) Phonon dispersion with Grüneisen parameters

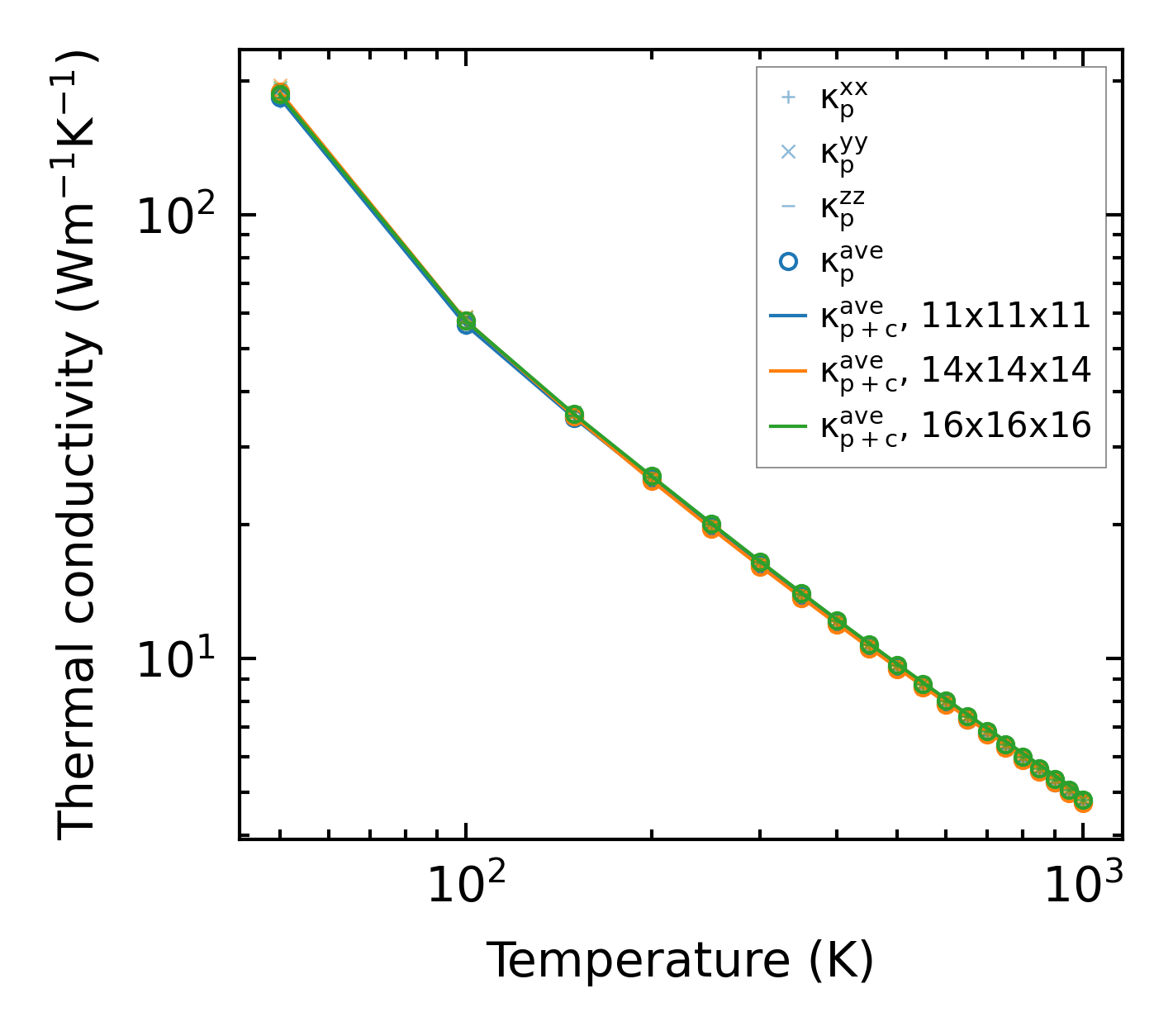
Thermal conductivity

3-phonon (LASSO) — q-mesh: 16x16x16, supercell: 1x1x1

../../_images/fig_kappa12629.png

(a) Temperature-dependent lattice thermal conductivity

../../_images/fig_kappa_vs_grain_size6784.png

(b) Peierls lattice thermal conductivity w.r.t grain size

Phonon lifetime and scattering rates

../../_images/fig_lifetime6639.png

(a) Phonon lifetime due to phonon-phonon scattering

../../_images/fig_scat_rates6638.png

(b) Phonon scattering rates

Cumulative and spectral thermal conductivity

../../_images/fig_cumu_frequency6639.png

(a) Spectral and cumulative thermal conductivity w.r.t frequency

../../_images/fig_cumu_mfp6638.png

(b) Spectral and cumulative thermal conductivity w.r.t MFP

Force constants

../../_images/fig_fc215084.png

(a) Force constants w.r.t atomic distance

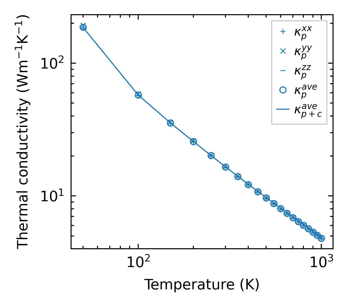
Summary

../../_images/fig_kappa12630.png

(a) Temperature-dependent lattice thermal conductivity

../../_images/fig_times25583.png

(b) Computation time