mp-1207114/K2TaNbO6/harm

Harmonic properties

../../_images/fig_bandos_pr15482.png

(a) Phonon dispersion with participation ratio and DOS

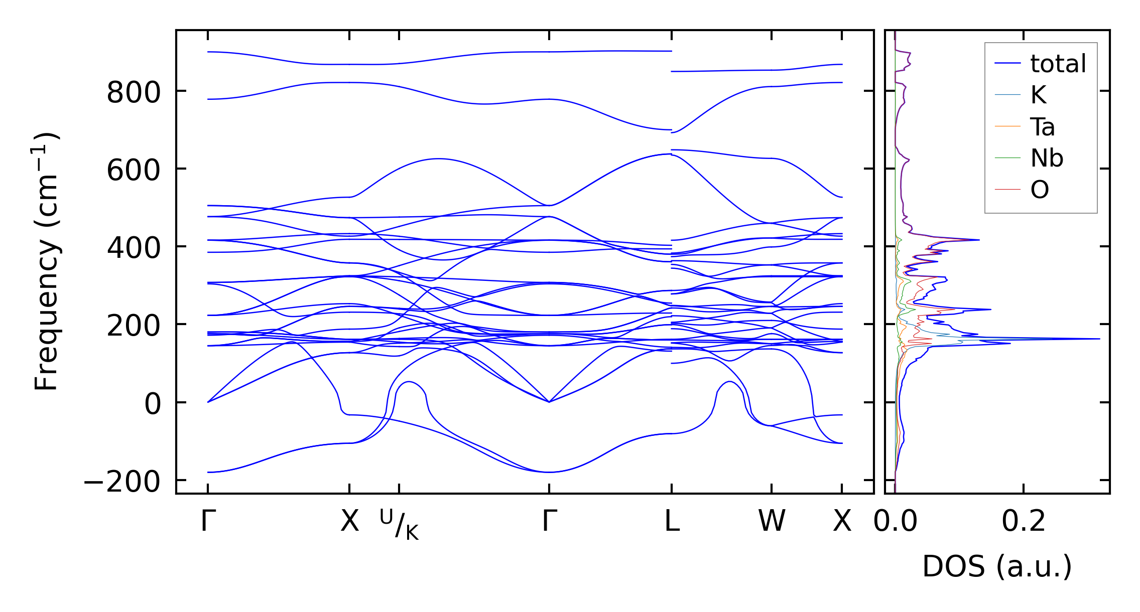
../../_images/fig_bandos19848.png

(b) Phonon dispersion and DOS

../../_images/fig_thermo15481.png

(c) Thermodynamic properties

Force constants

../../_images/fig_fc215078.png

(a) Force constants w.r.t atomic distance

Summary

../../_images/fig_times25574.png

(a) Computation time