mp-1193673/Na3SbS3/harm

Harmonic properties

../../_images/fig_bandos_pr15839.png

(a) Phonon dispersion with participation ratio and DOS

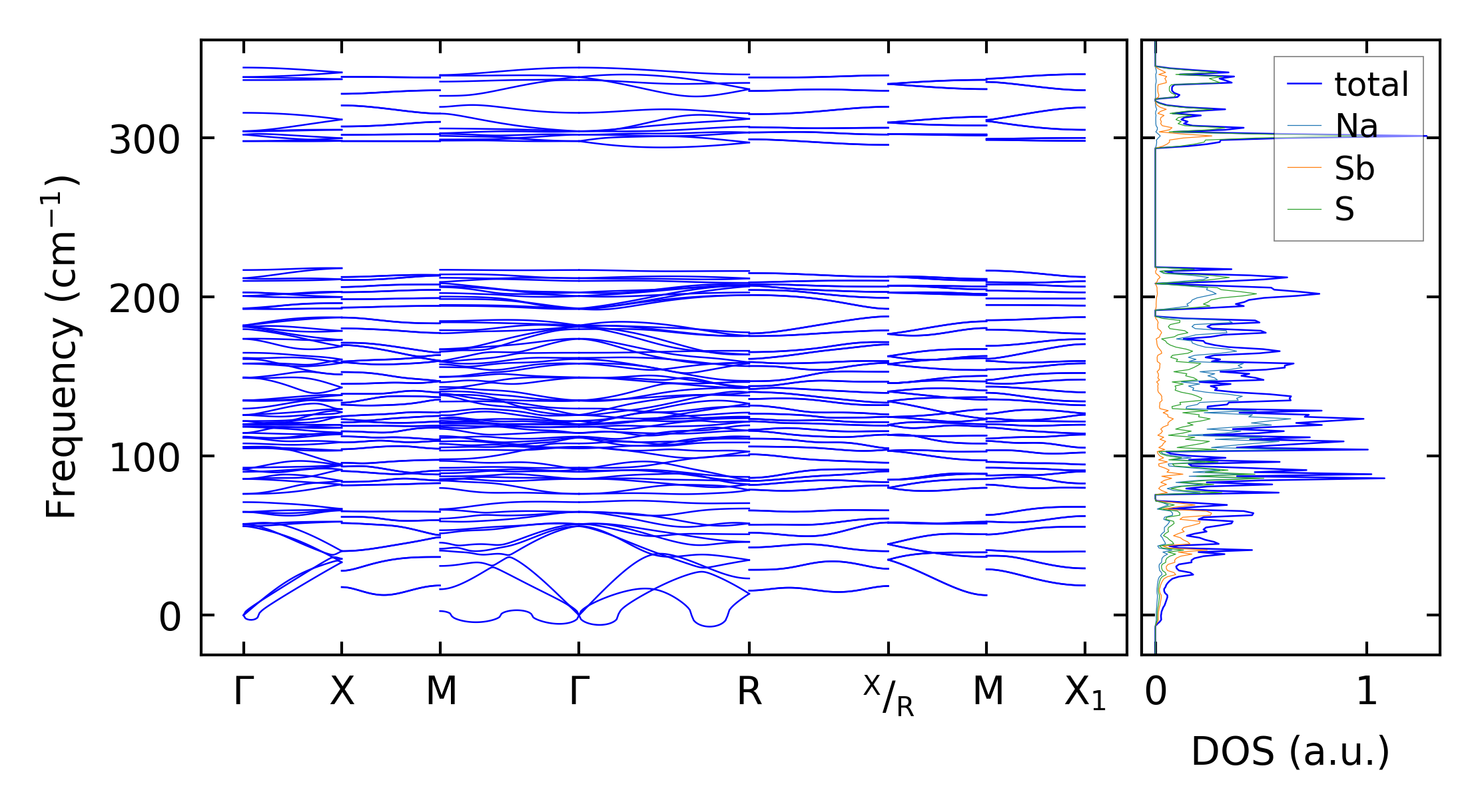
../../_images/fig_bandos20237.png

(b) Phonon dispersion and DOS

../../_images/fig_thermo15838.png

(c) Thermodynamic properties

Force constants

../../_images/fig_fc215434.png

(a) Force constants w.r.t atomic distance

Summary

../../_images/fig_times26096.png

(a) Computation time