mp-1193049/Cs2SnH6O12/harm

Harmonic properties

../../_images/fig_bandos_pr15820.png

(a) Phonon dispersion with participation ratio and DOS

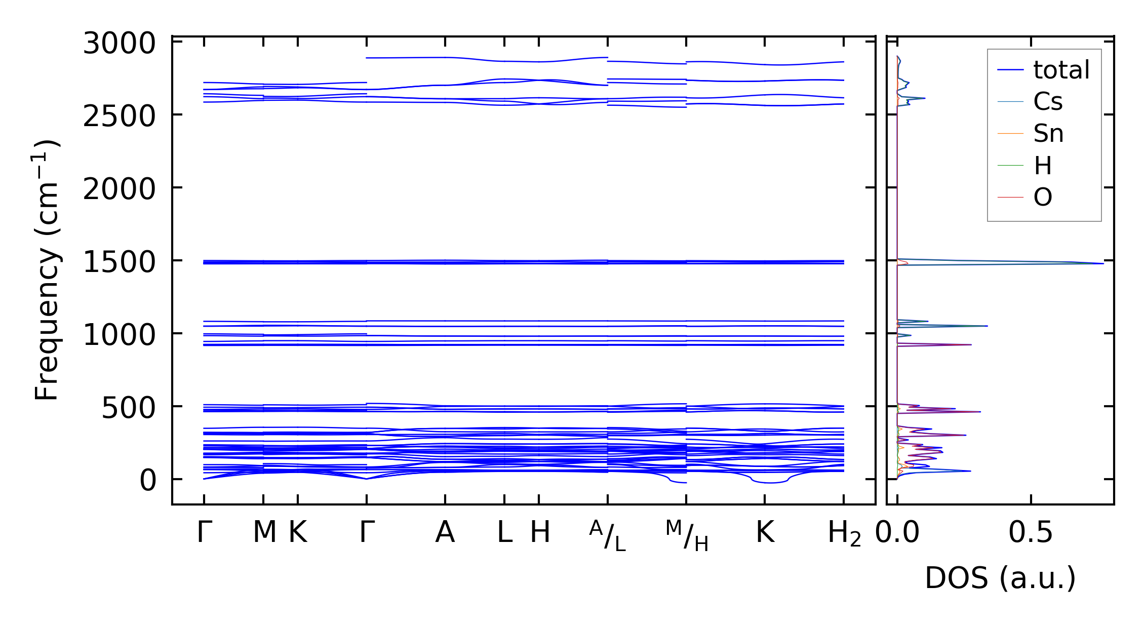
../../_images/fig_bandos20212.png

(b) Phonon dispersion and DOS

../../_images/fig_thermo15819.png

(c) Thermodynamic properties

Force constants

../../_images/fig_fc215415.png

(a) Force constants w.r.t atomic distance

Summary

../../_images/fig_times26063.png

(a) Computation time