mp-1103732/YbH4N2/harm

Harmonic properties

../../_images/fig_bandos_pr16592.png

(a) Phonon dispersion with participation ratio and DOS

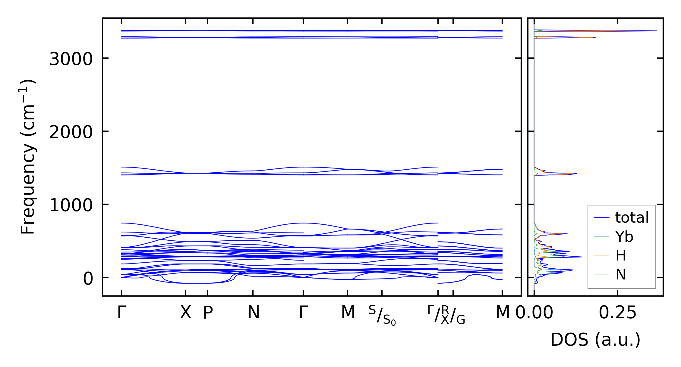
../../_images/fig_bandos20964.png

(b) Phonon dispersion and DOS

../../_images/fig_thermo16591.png

(c) Thermodynamic properties

Force constants

../../_images/fig_fc216166.png

(a) Force constants w.r.t atomic distance

Summary

../../_images/fig_times27140.png

(a) Computation time