mp-1103427/PdN2/anharm

Harmonic properties

../../_images/fig_bandos_pr16577.png

(a) Phonon dispersion with participation ratio and DOS

../../_images/fig_thermo16576.png

(b) Thermodynamic properties

Grüneisen parameters

../../_images/fig_gru_all7195.png

(a) Grüneisen parameters

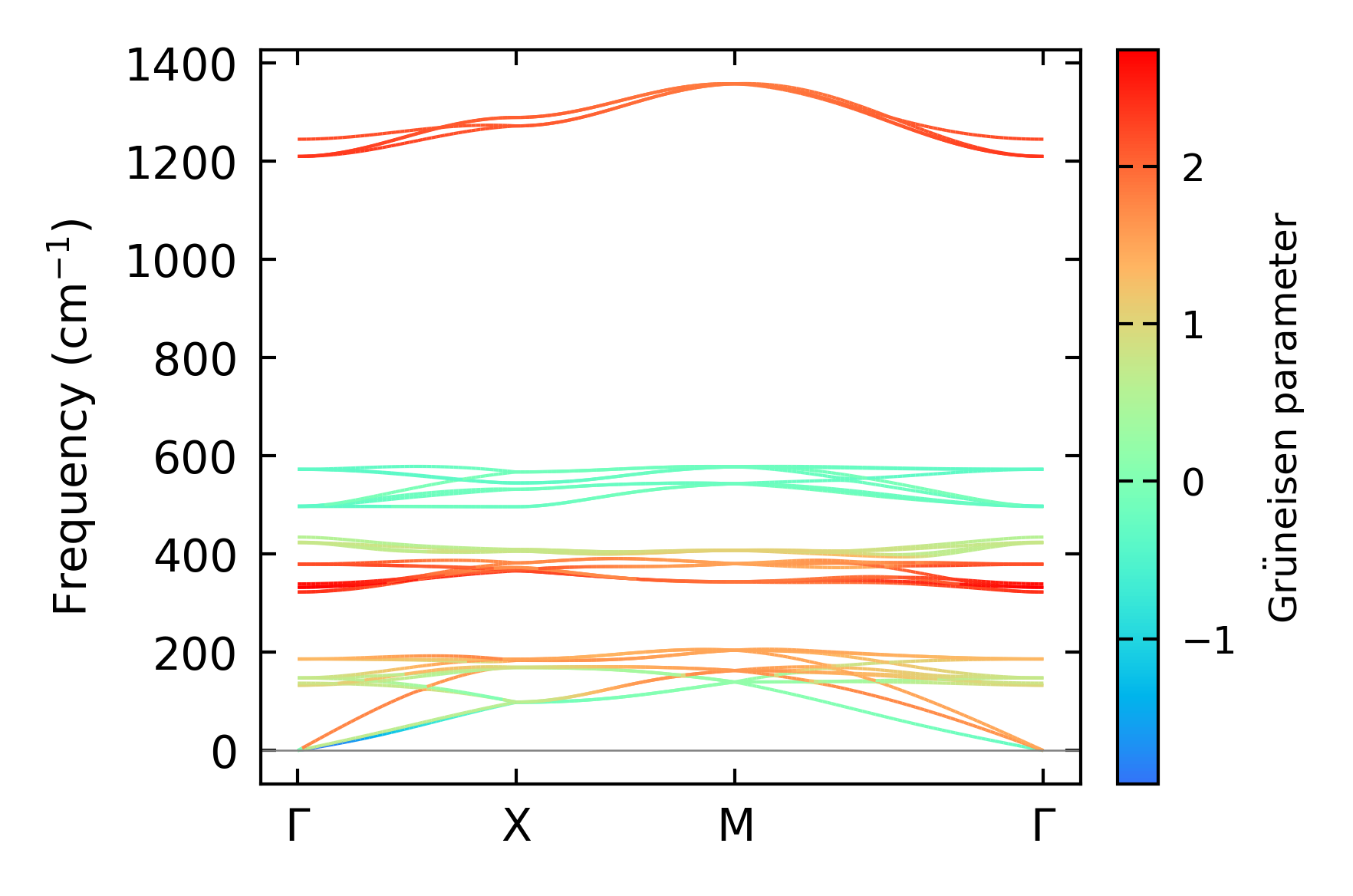
../../_images/fig_gruneisen7195.png

(b) Phonon dispersion with Grüneisen parameters

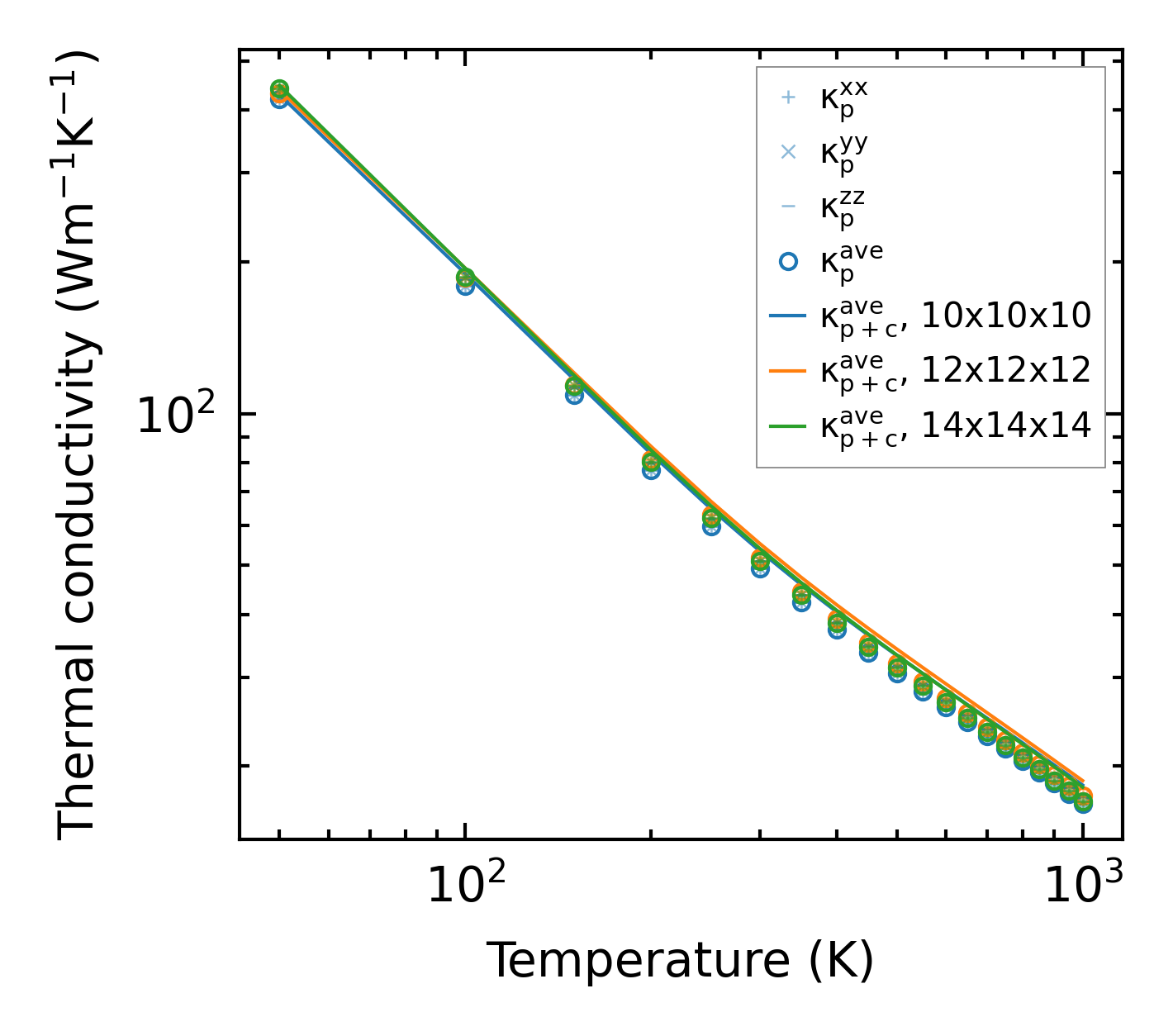
Thermal conductivity

3-phonon (LASSO) — q-mesh: 14x14x14, supercell: 2x2x2

../../_images/fig_kappa13568.png

(a) Temperature-dependent lattice thermal conductivity

../../_images/fig_kappa_vs_grain_size7281.png

(b) Peierls lattice thermal conductivity w.r.t grain size

Phonon lifetime and scattering rates

../../_images/fig_lifetime7129.png

(a) Phonon lifetime due to phonon-phonon scattering

../../_images/fig_scat_rates7128.png

(b) Phonon scattering rates

Cumulative and spectral thermal conductivity

../../_images/fig_cumu_frequency7129.png

(a) Spectral and cumulative thermal conductivity w.r.t frequency

../../_images/fig_cumu_mfp7128.png

(b) Spectral and cumulative thermal conductivity w.r.t MFP

Force constants

../../_images/fig_fc216152.png

(a) Force constants w.r.t atomic distance

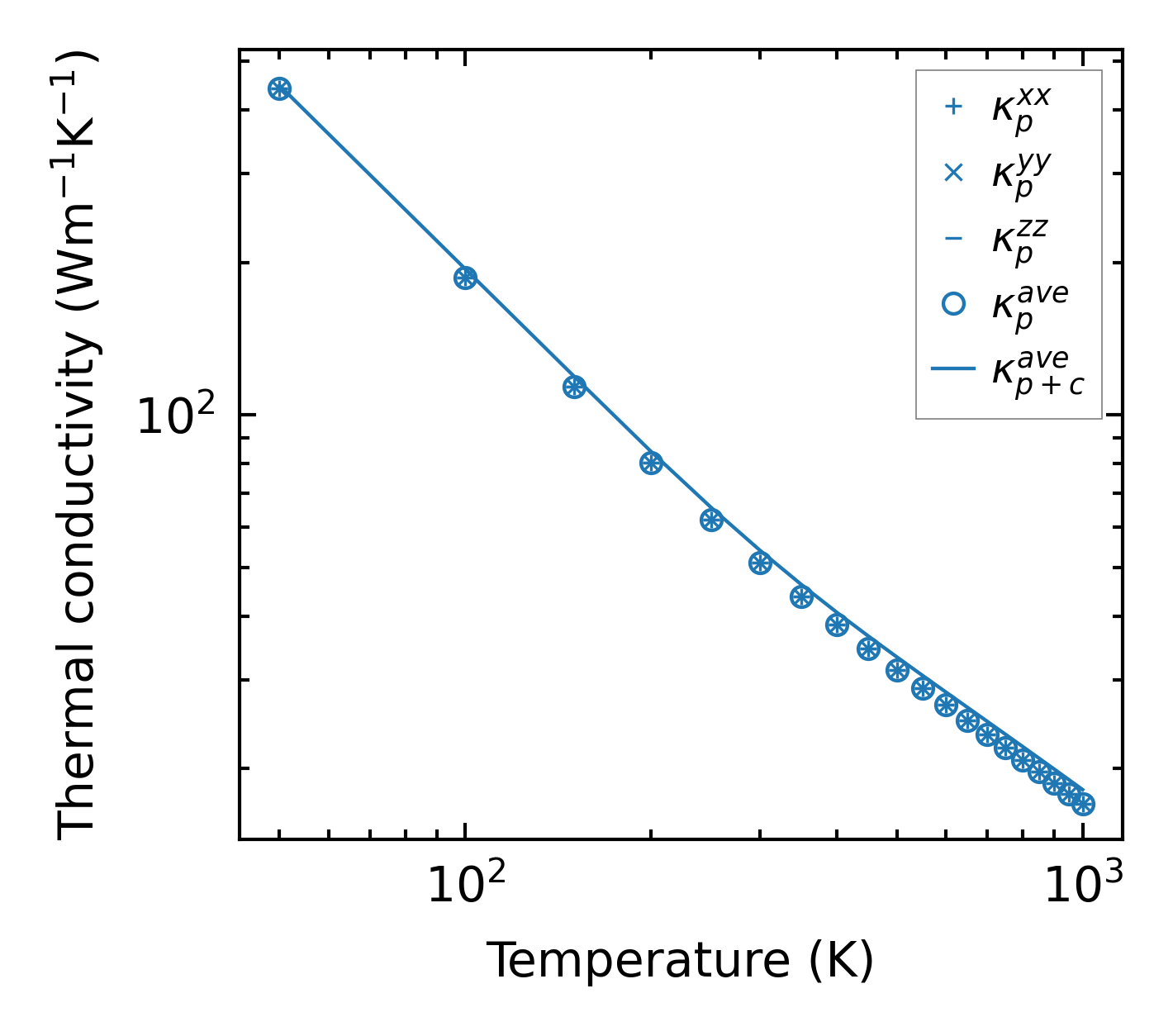
Summary

../../_images/fig_kappa13569.png

(a) Temperature-dependent lattice thermal conductivity

../../_images/fig_times27123.png

(b) Computation time