mp-1009746/ScP/anharm

Harmonic properties

../../_images/fig_bandos_pr300.png

(a) Phonon dispersion with participation ratio and DOS

../../_images/fig_thermo300.png

(b) Thermodynamic properties

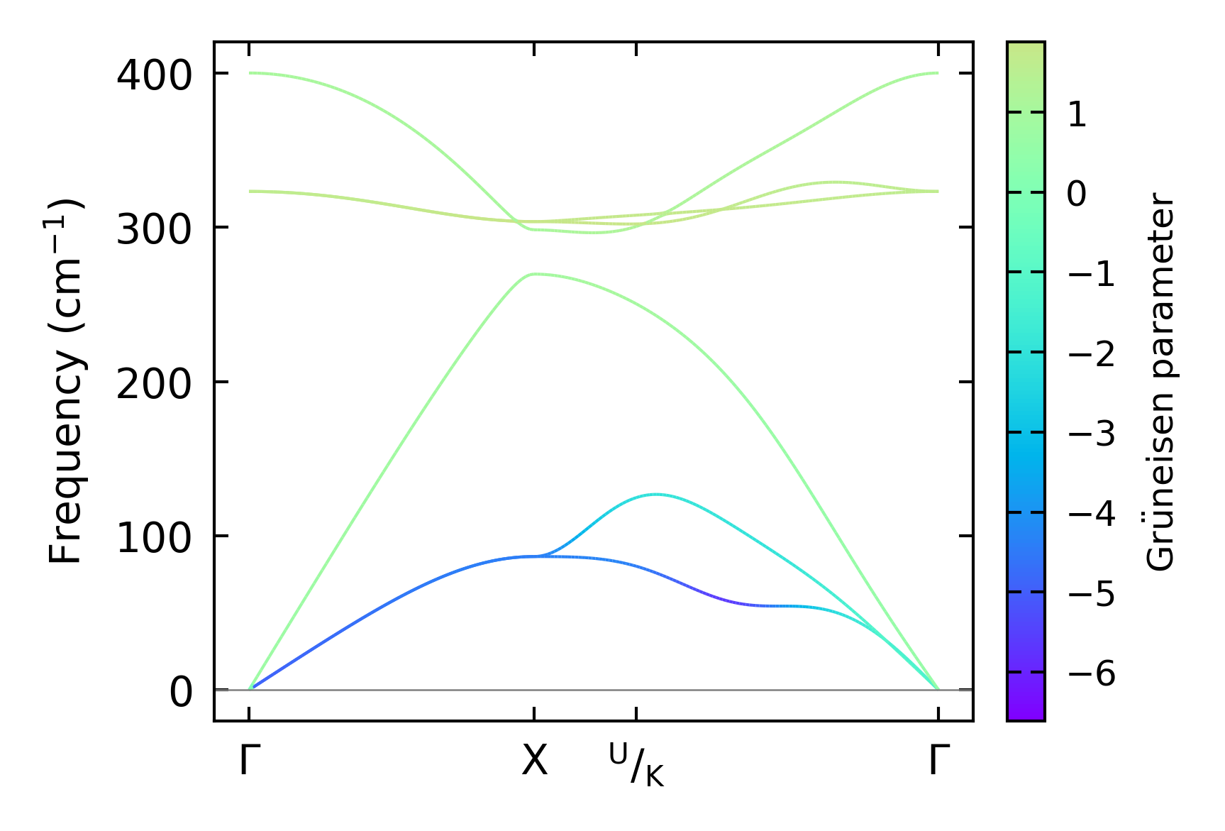
Grüneisen parameters

../../_images/fig_gru_all205.png

(a) Grüneisen parameters

../../_images/fig_gruneisen205.png

(b) Phonon dispersion with Grüneisen parameters

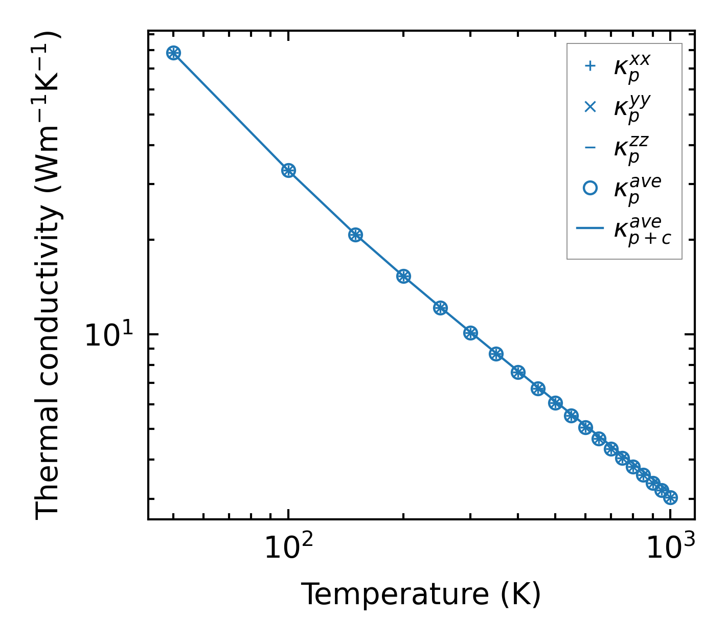
Thermal conductivity

3-phonon — q-mesh: 19x19x19, supercell: 2x2x2

../../_images/fig_kappa402.png

(a) Temperature-dependent lattice thermal conductivity

../../_images/fig_kappa_vs_grain_size208.png

(b) Peierls lattice thermal conductivity w.r.t grain size

Phonon lifetime and scattering rates

../../_images/fig_lifetime204.png

(a) Phonon lifetime due to phonon-phonon scattering

../../_images/fig_scat_rates203.png

(b) Phonon scattering rates

Cumulative and spectral thermal conductivity

../../_images/fig_cumu_frequency204.png

(a) Spectral and cumulative thermal conductivity w.r.t frequency

../../_images/fig_cumu_mfp204.png

(b) Spectral and cumulative thermal conductivity w.r.t MFP

Force constants

../../_images/fig_fc343.png

(a) Force constants w.r.t atomic distance

Summary

../../_images/fig_kappa403.png

(a) Temperature-dependent lattice thermal conductivity

../../_images/fig_times485.png

(b) Computation time