mp-996960/AgNO2/harm

Harmonic properties

../../_images/fig_bandos_pr908.png

(a) Phonon dispersion with participation ratio and DOS

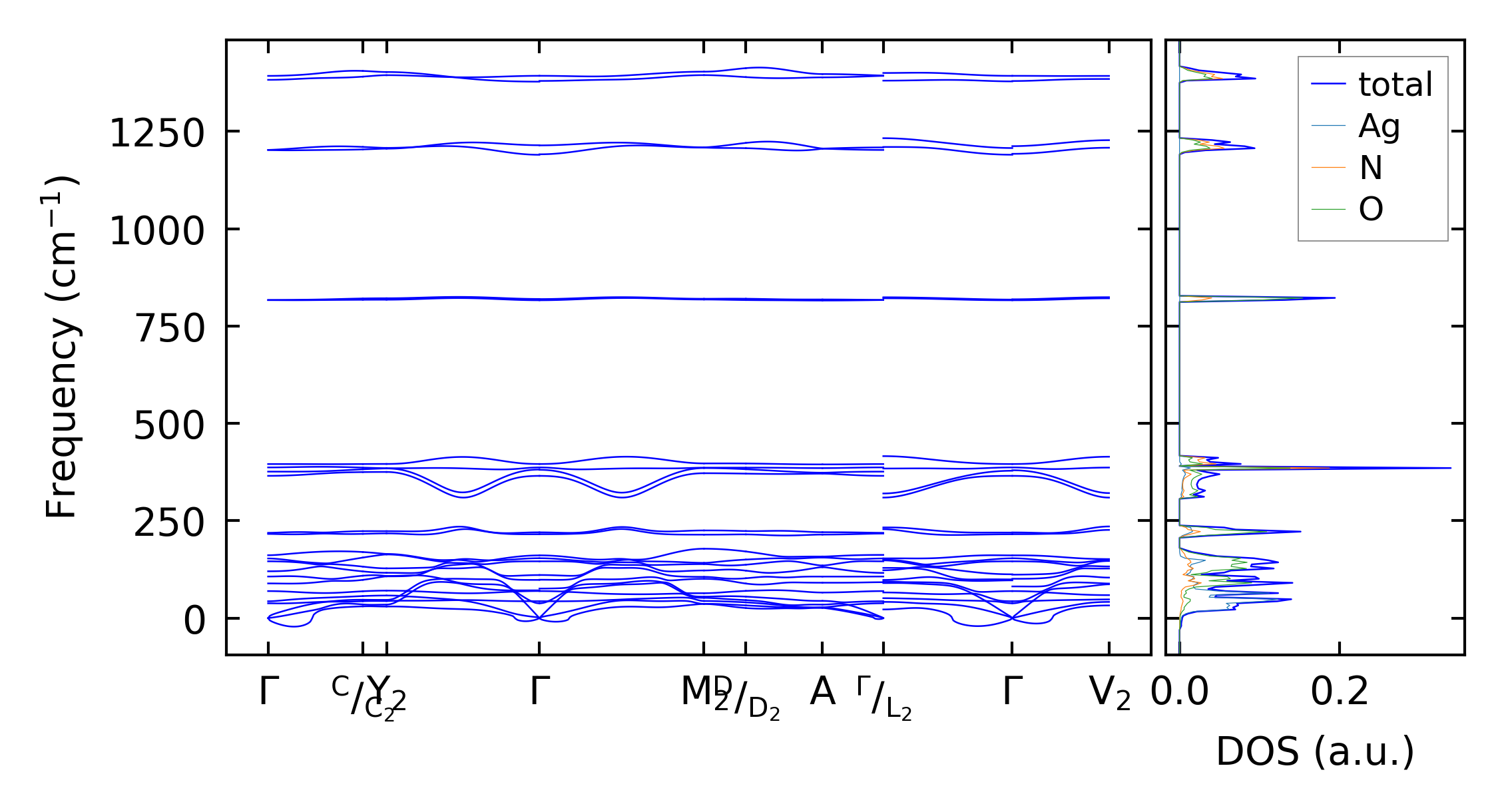
../../_images/fig_bandos835.png

(b) Phonon dispersion and DOS

../../_images/fig_thermo908.png

(c) Thermodynamic properties

Force constants

../../_images/fig_fc2799.png

(a) Force constants w.r.t atomic distance

Summary

../../_images/fig_times1352.png

(a) Computation time