mp-759230/NaAl11O17/harm

Harmonic properties

../../_images/fig_bandos_pr3042.png

(a) Phonon dispersion with participation ratio and DOS

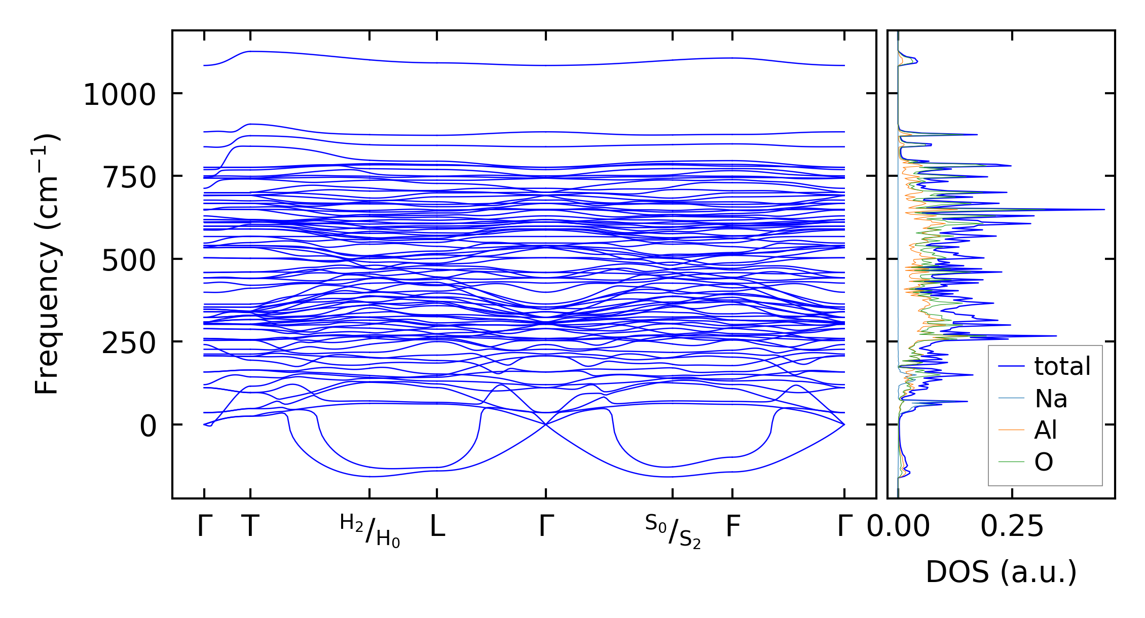
../../_images/fig_bandos3909.png

(b) Phonon dispersion and DOS

../../_images/fig_thermo3042.png

(c) Thermodynamic properties

Force constants

../../_images/fig_fc22862.png

(a) Force constants w.r.t atomic distance

Summary

../../_images/fig_times5211.png

(a) Computation time