mp-759099-2/Li3SbP2O8/harm

Harmonic properties

../../_images/fig_bandos_pr3033.png

(a) Phonon dispersion with participation ratio and DOS

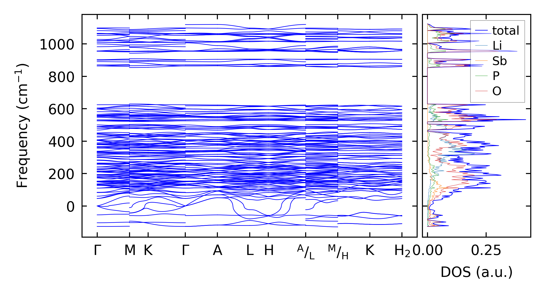
../../_images/fig_bandos3889.png

(b) Phonon dispersion and DOS

../../_images/fig_thermo3033.png

(c) Thermodynamic properties

Force constants

../../_images/fig_fc22853.png

(a) Force constants w.r.t atomic distance

Summary

../../_images/fig_times5191.png

(a) Computation time