mp-677335-2/GaPO4/harm

Harmonic properties

../../_images/fig_bandos_pr5114.png

(a) Phonon dispersion with participation ratio and DOS

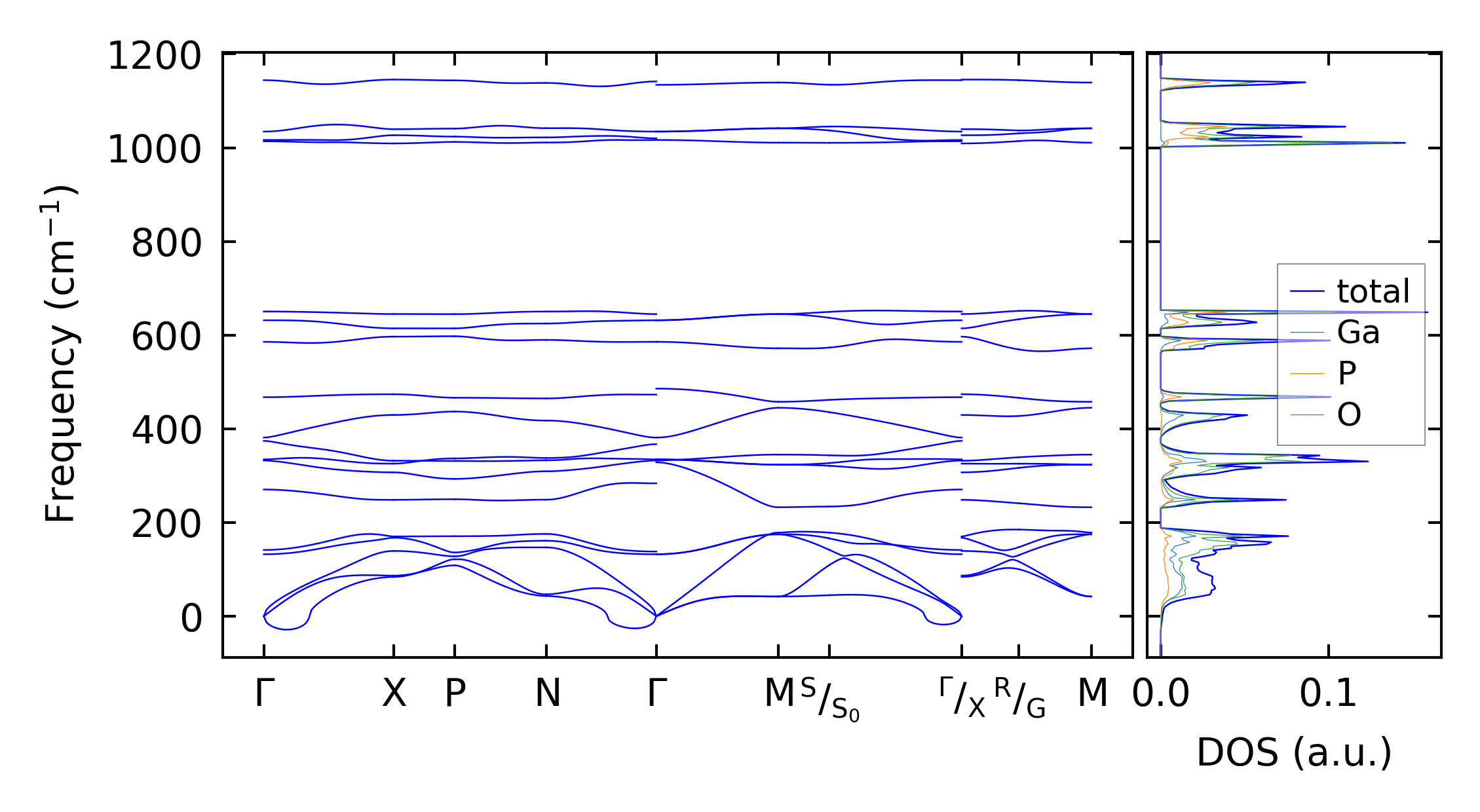
../../_images/fig_bandos7244.png

(b) Phonon dispersion and DOS

../../_images/fig_thermo5114.png

(c) Thermodynamic properties

Force constants

../../_images/fig_fc24919.png

(a) Force constants w.r.t atomic distance

Summary

../../_images/fig_times9151.png

(a) Computation time