mp-672705/YbS2/anharm

Harmonic properties

../../_images/fig_bandos_pr5395.png

(a) Phonon dispersion with participation ratio and DOS

../../_images/fig_thermo5395.png

(b) Thermodynamic properties

Grüneisen parameters

../../_images/fig_gru_all2242.png

(a) Grüneisen parameters

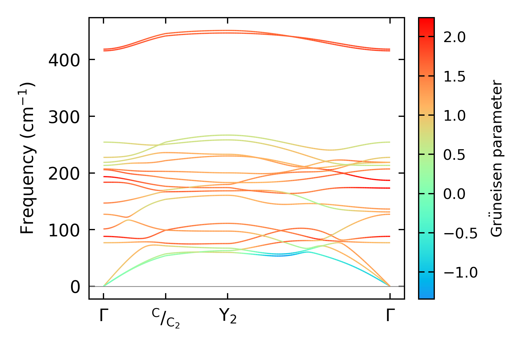
../../_images/fig_gruneisen2242.png

(b) Phonon dispersion with Grüneisen parameters

Thermal conductivity

3-phonon (LASSO) — q-mesh: 17x17x10, supercell: 2x3x2

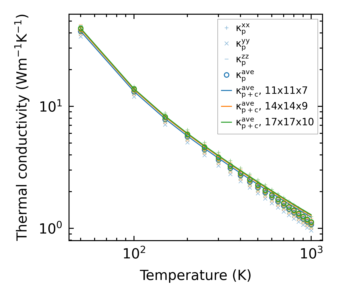
../../_images/fig_kappa4289.png

(a) Temperature-dependent lattice thermal conductivity

../../_images/fig_kappa_vs_grain_size2273.png

(b) Peierls lattice thermal conductivity w.r.t grain size

Phonon lifetime and scattering rates

../../_images/fig_lifetime2228.png

(a) Phonon lifetime due to phonon-phonon scattering

../../_images/fig_scat_rates2227.png

(b) Phonon scattering rates

Cumulative and spectral thermal conductivity

../../_images/fig_cumu_frequency2228.png

(a) Spectral and cumulative thermal conductivity w.r.t frequency

../../_images/fig_cumu_mfp2228.png

(b) Spectral and cumulative thermal conductivity w.r.t MFP

Force constants

../../_images/fig_fc25200.png

(a) Force constants w.r.t atomic distance

Summary

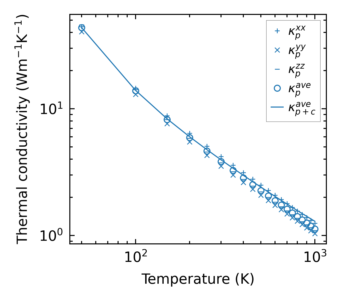
../../_images/fig_kappa4290.png

(a) Temperature-dependent lattice thermal conductivity

../../_images/fig_times9779.png

(b) Computation time