mp-550506/KClO3/harm

Harmonic properties

../../_images/fig_bandos_pr9111.png

(a) Phonon dispersion with participation ratio and DOS

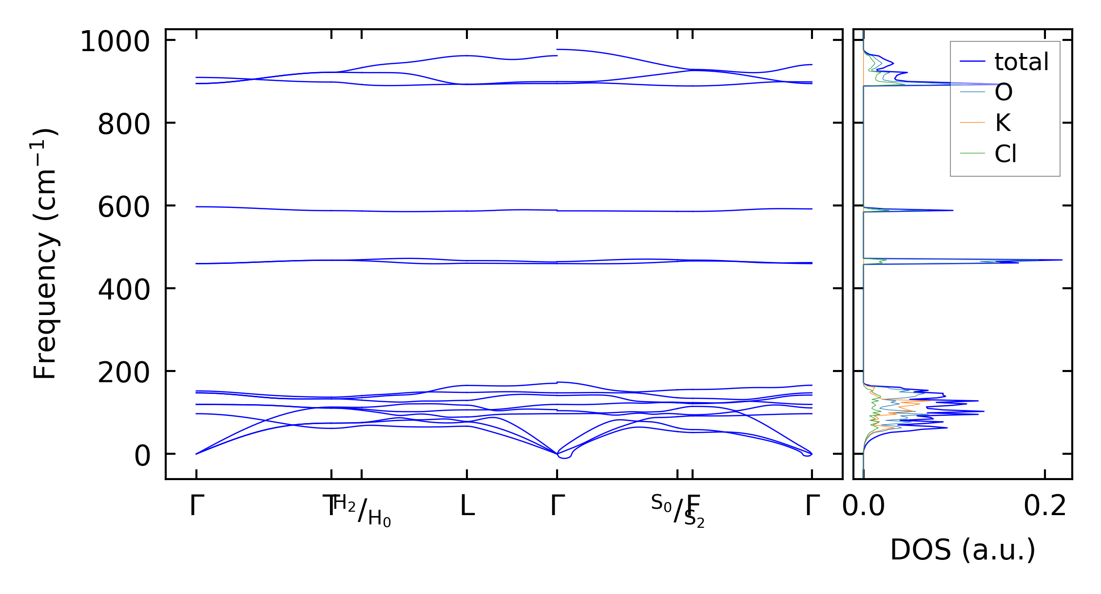
../../_images/fig_bandos12823.png

(b) Phonon dispersion and DOS

../../_images/fig_thermo9111.png

(c) Thermodynamic properties

Force constants

../../_images/fig_fc28873.png

(a) Force constants w.r.t atomic distance

Summary

../../_images/fig_times15927.png

(a) Computation time