mp-550506-2/KClO3/harm

Equation of state

../../_images/fig_bm4591.png

(a) Equation of state

Harmonic properties

../../_images/fig_bandos_pr9112.png

(a) Phonon dispersion with participation ratio and DOS

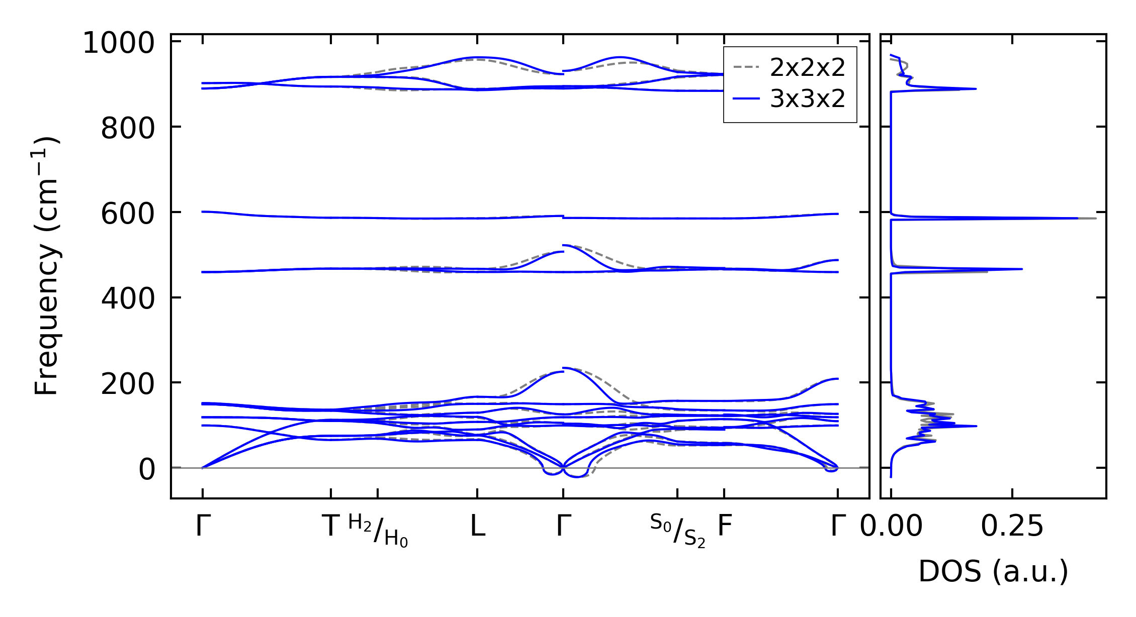
../../_images/fig_bandos12824.png

(b) Phonon dispersion and DOS

../../_images/fig_thermo9112.png

(c) Thermodynamic properties

Force constants

../../_images/fig_fc28874.png

(a) Force constants w.r.t atomic distance

Summary

../../_images/fig_times15928.png

(a) Computation time