mp-1102232/HCN/harm

Harmonic properties

../../_images/fig_bandos_pr16528.png

(a) Phonon dispersion with participation ratio and DOS

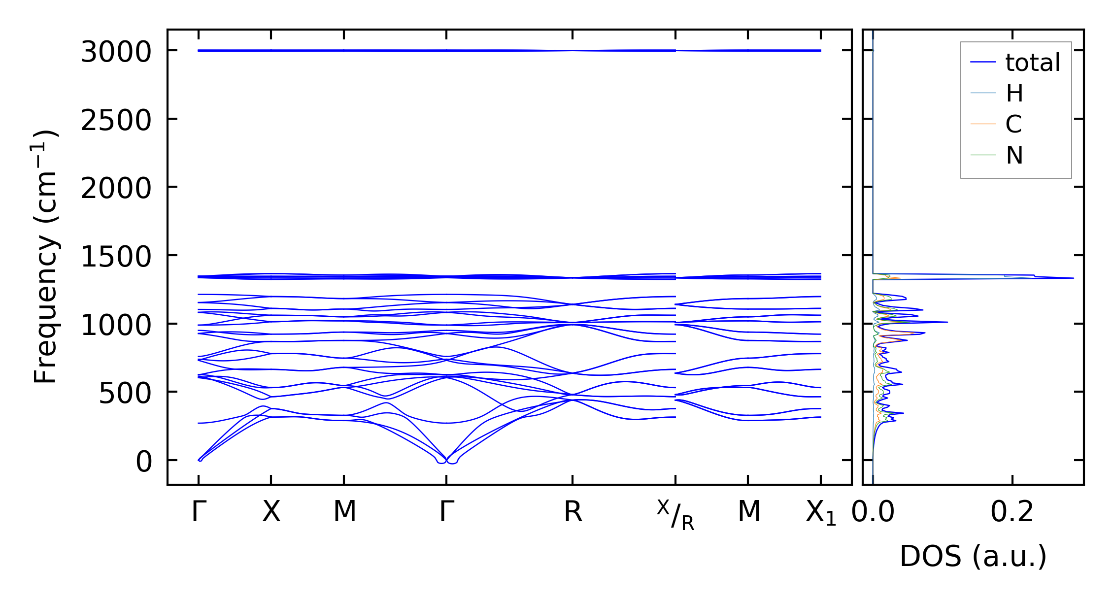
../../_images/fig_bandos20921.png

(b) Phonon dispersion and DOS

../../_images/fig_thermo16527.png

(c) Thermodynamic properties

Force constants

../../_images/fig_fc216103.png

(a) Force constants w.r.t atomic distance

Summary

../../_images/fig_times27059.png

(a) Computation time