mp-1025351/Sr4Bi2O/harm

Harmonic properties

../../_images/fig_bandos_pr17159.png

(a) Phonon dispersion with participation ratio and DOS

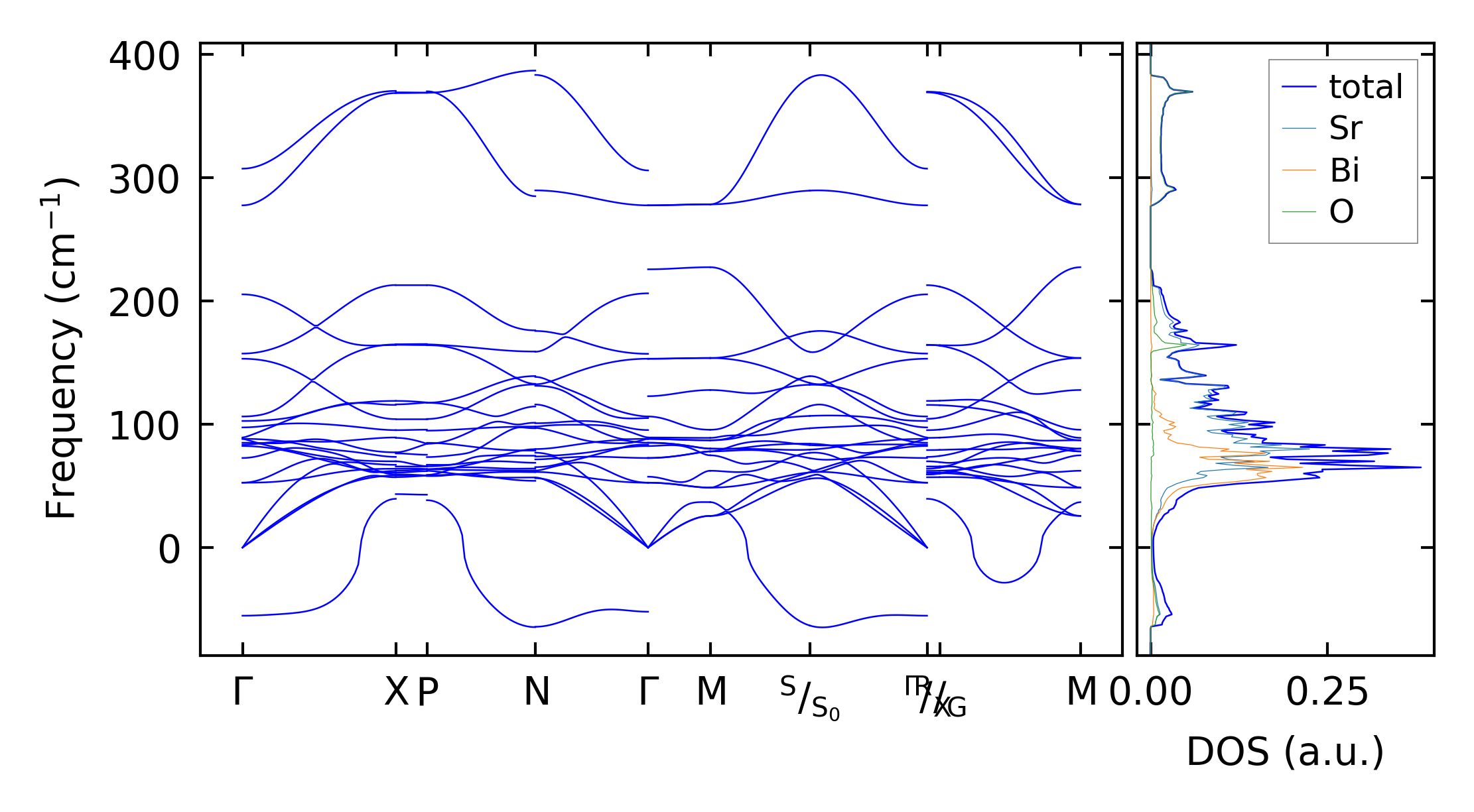
../../_images/fig_bandos21542.png

(b) Phonon dispersion and DOS

../../_images/fig_thermo17158.png

(c) Thermodynamic properties

Force constants

../../_images/fig_fc216702.png

(a) Force constants w.r.t atomic distance

Summary

../../_images/fig_times27988.png

(a) Computation time