mp-674463/AlHO2/harm

Harmonic properties

../../_images/fig_bandos_pr5191.png

(a) Phonon dispersion with participation ratio and DOS

../../_images/fig_thermo5191.png

(b) Thermodynamic properties

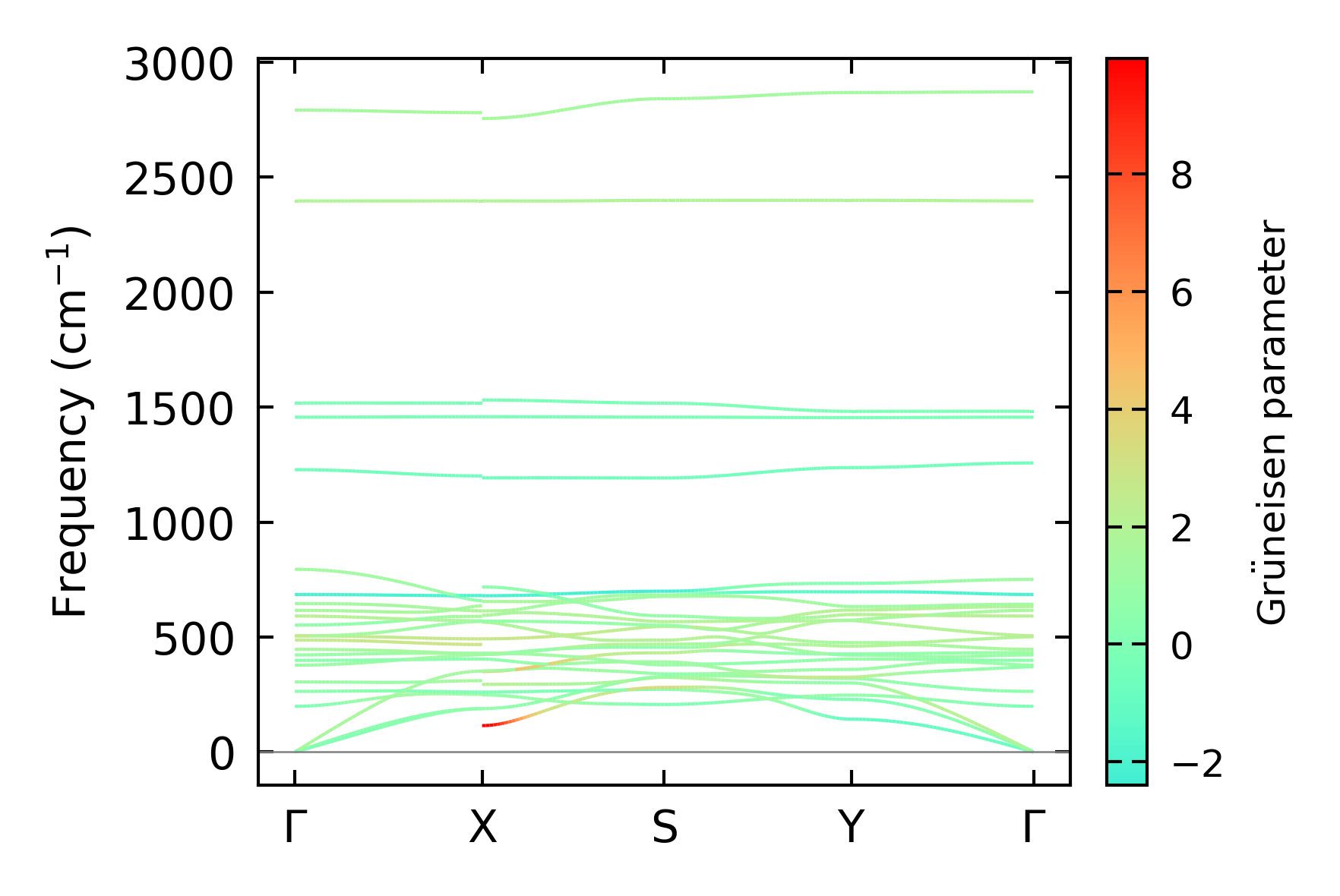
Grüneisen parameters

../../_images/fig_gru_all2172.png

(a) Grüneisen parameters

../../_images/fig_gruneisen2172.png

(b) Phonon dispersion with Grüneisen parameters

Force constants

../../_images/fig_fc24996.png

(a) Force constants w.r.t atomic distance

Summary

../../_images/fig_times9327.png

(a) Computation time