mp-552729/KIO3/harm

Harmonic properties

../../_images/fig_bandos_pr9174.png

(a) Phonon dispersion with participation ratio and DOS

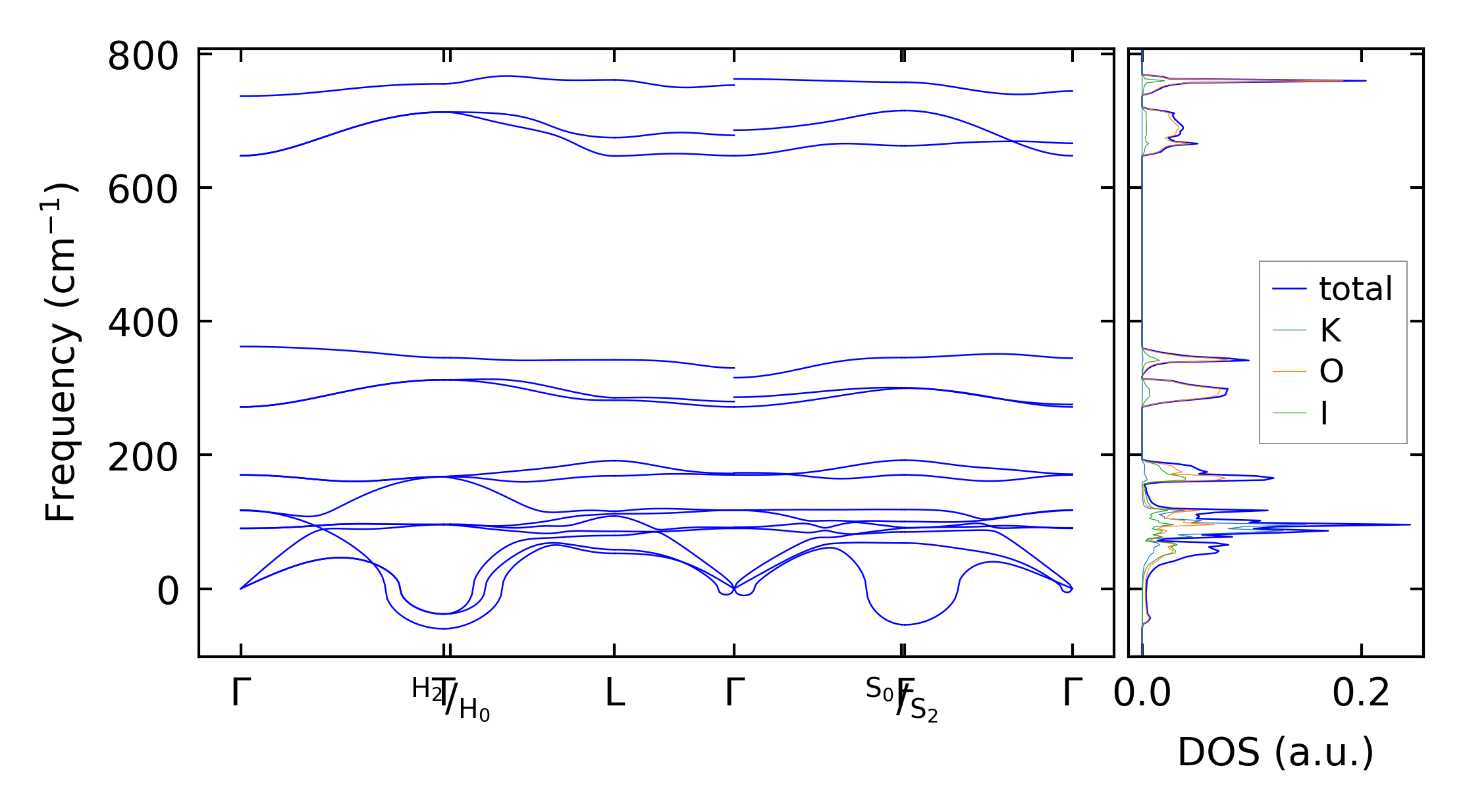
../../_images/fig_bandos12885.png

(b) Phonon dispersion and DOS

../../_images/fig_thermo9174.png

(c) Thermodynamic properties

Force constants

../../_images/fig_fc28936.png

(a) Force constants w.r.t atomic distance

Summary

../../_images/fig_times16013.png

(a) Computation time