mp-1217825/TaTl3Se2S2/harm

Harmonic properties

../../_images/fig_bandos_pr15231.png

(a) Phonon dispersion with participation ratio and DOS

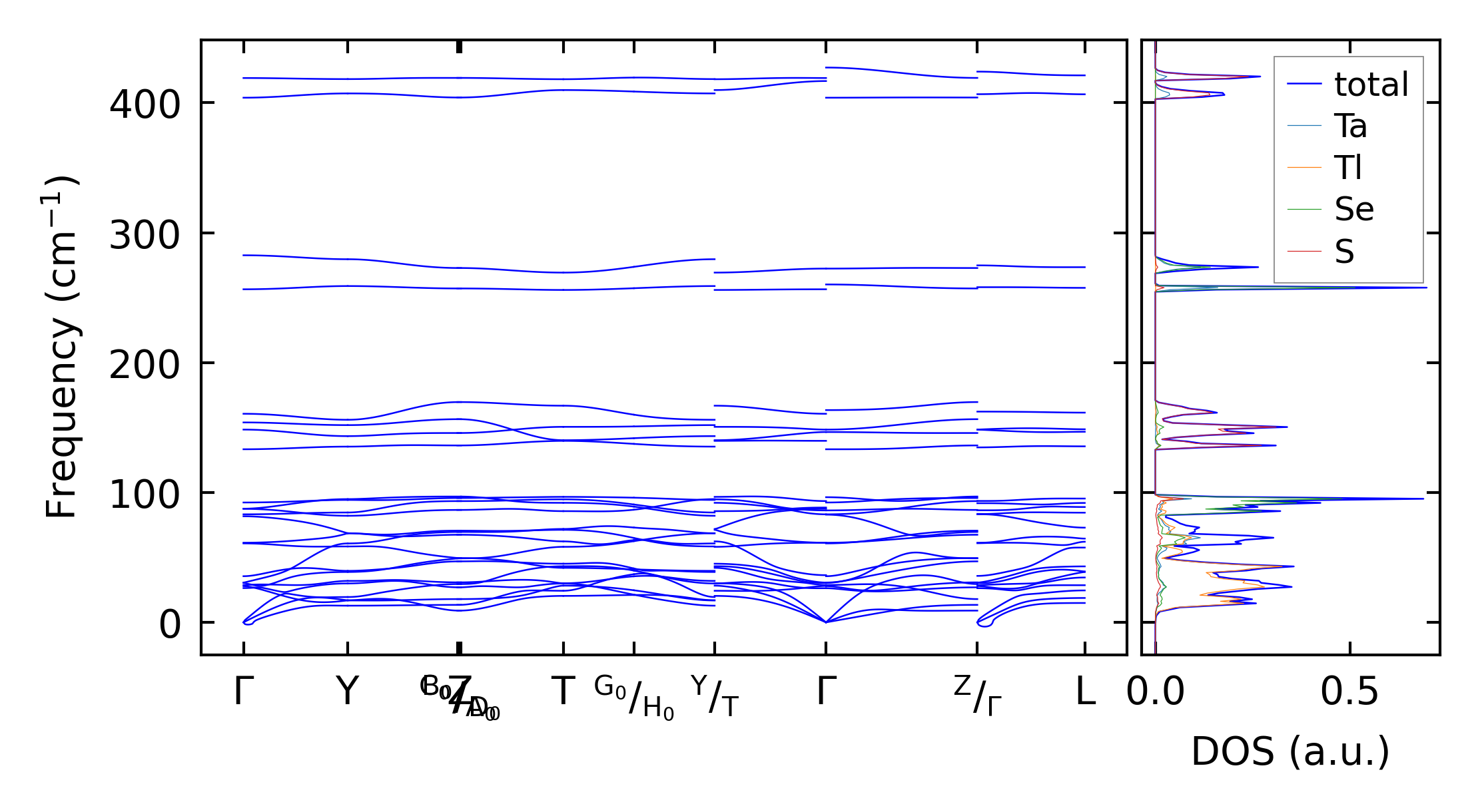
../../_images/fig_bandos19611.png

(b) Phonon dispersion and DOS

../../_images/fig_thermo15230.png

(c) Thermodynamic properties

Force constants

../../_images/fig_fc214843.png

(a) Force constants w.r.t atomic distance

Summary

../../_images/fig_times25206.png

(a) Computation time