mp-1044703/ZnSn2O4/harm

Harmonic properties

../../_images/fig_bandos_pr17043.png

(a) Phonon dispersion with participation ratio and DOS

../../_images/fig_bandos21379.png

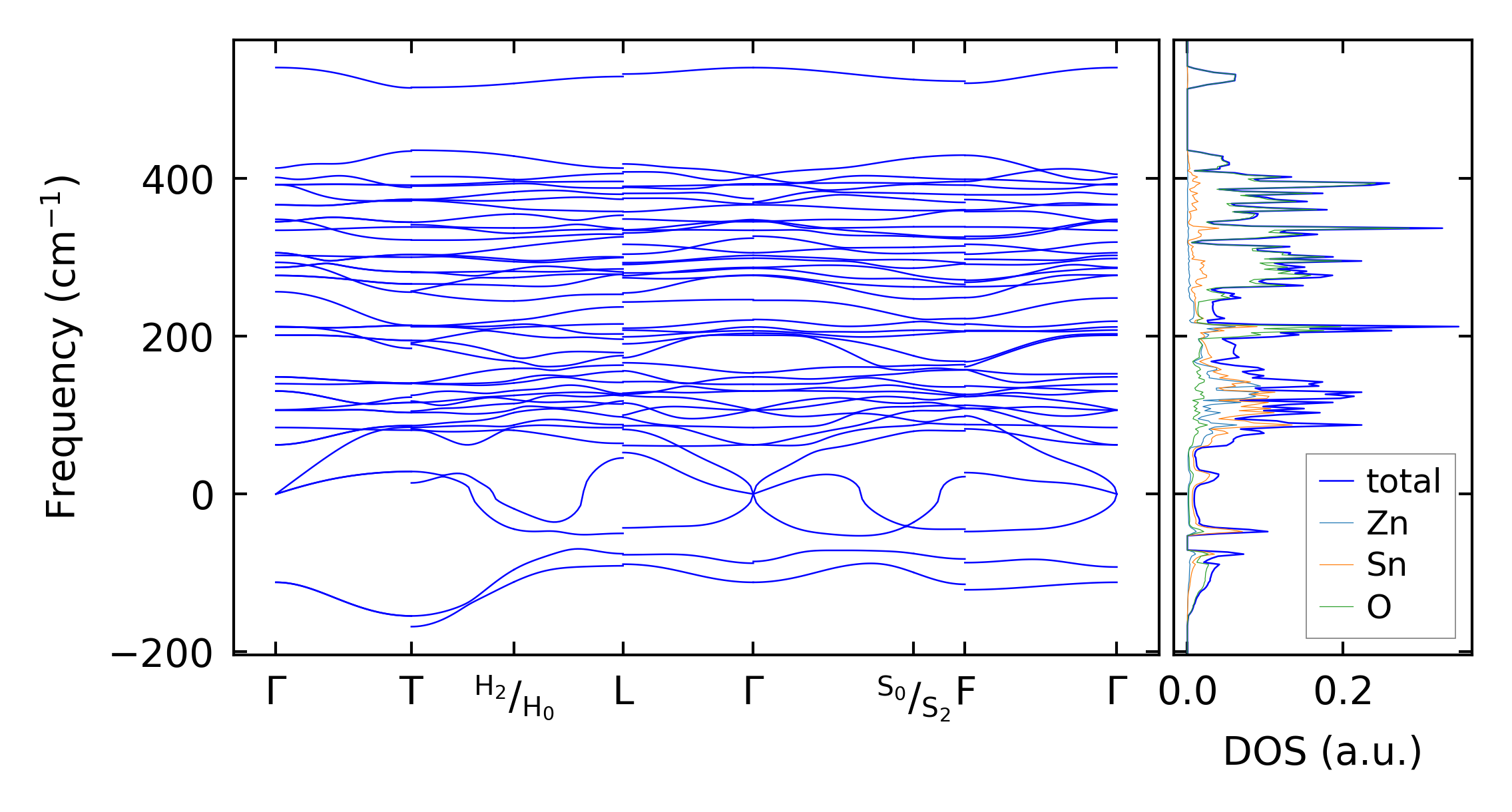
(b) Phonon dispersion and DOS

../../_images/fig_thermo17042.png

(c) Thermodynamic properties

Force constants

../../_images/fig_fc216595.png

(a) Force constants w.r.t atomic distance

Summary

../../_images/fig_times27778.png

(a) Computation time