mp-1044679/ZnSb2O4/harm

Harmonic properties

../../_images/fig_bandos_pr17038.png

(a) Phonon dispersion with participation ratio and DOS

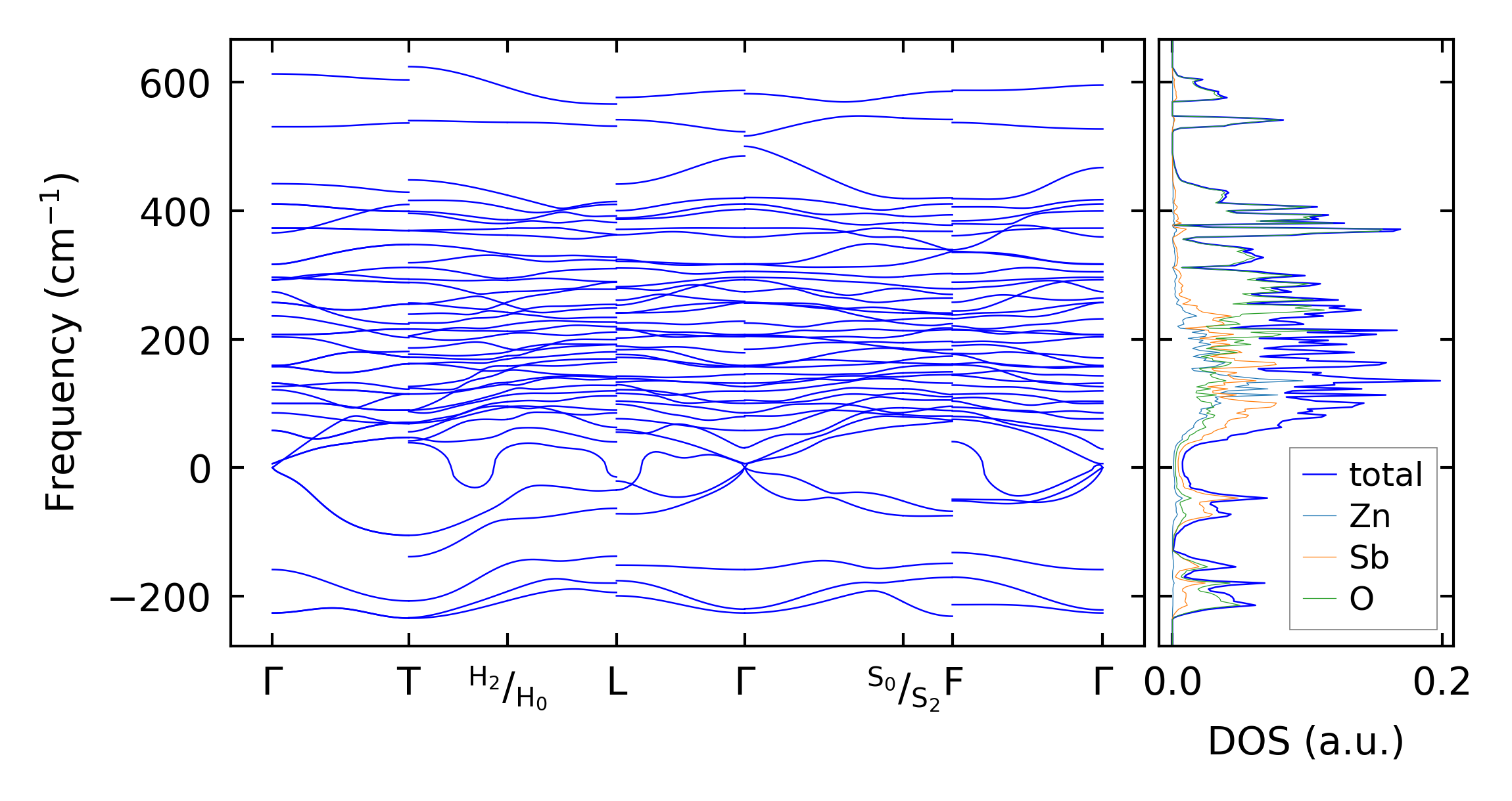
../../_images/fig_bandos21374.png

(b) Phonon dispersion and DOS

../../_images/fig_thermo17037.png

(c) Thermodynamic properties

Force constants

../../_images/fig_fc216590.png

(a) Force constants w.r.t atomic distance

Summary

../../_images/fig_times27773.png

(a) Computation time