mp-864755-2/LiAcTe2/harm
- Space group: R-3m (166)
- Link: Materials Project
- Download: mp-864755-2.tar.gz
Harmonic properties
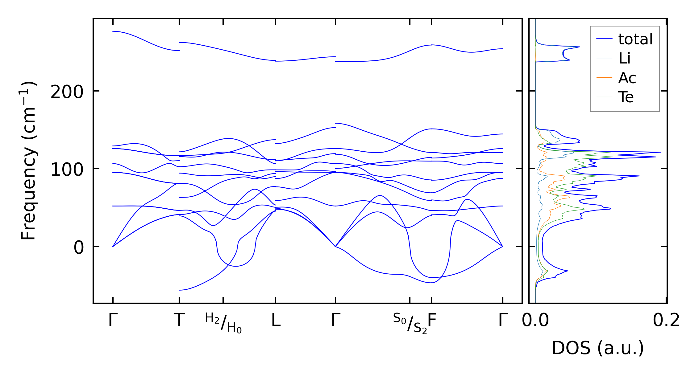
(a) Phonon dispersion and DOS
Summary
(a) Computation time
(a) Phonon dispersion and DOS
(a) Computation time