mp-632319/CsH/anharm

Harmonic properties

../../_images/fig_bandos_pr5630.png

(a) Phonon dispersion with participation ratio and DOS

../../_images/fig_thermo5630.png

(b) Thermodynamic properties

Grüneisen parameters

../../_images/fig_gru_all2353.png

(a) Grüneisen parameters

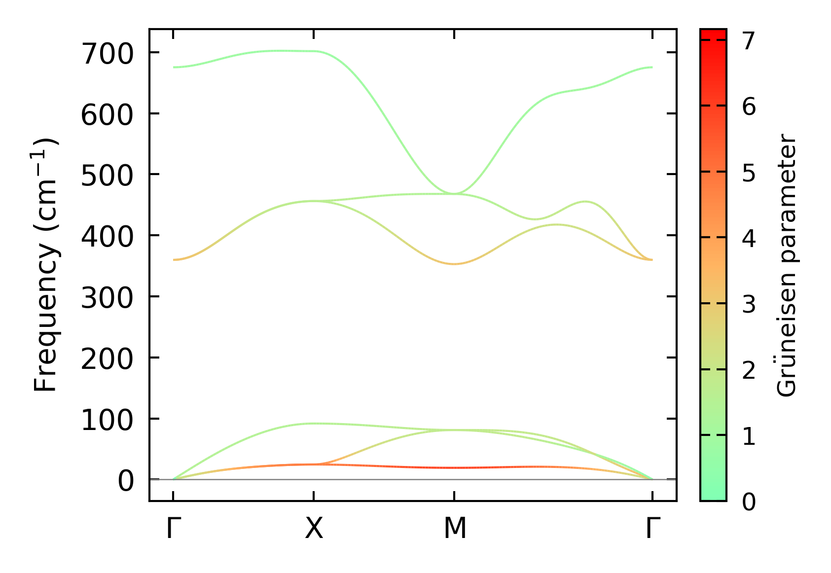
../../_images/fig_gruneisen2353.png

(b) Phonon dispersion with Grüneisen parameters

Thermal conductivity

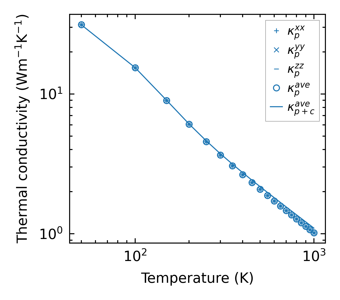
3-phonon — q-mesh: 19x19x19, supercell: 4x4x4

../../_images/fig_kappa4494.png

(a) Temperature-dependent lattice thermal conductivity

../../_images/fig_kappa_vs_grain_size2384.png

(b) Peierls lattice thermal conductivity w.r.t grain size

Phonon lifetime and scattering rates

../../_images/fig_lifetime2338.png

(a) Phonon lifetime due to phonon-phonon scattering

../../_images/fig_scat_rates2337.png

(b) Phonon scattering rates

Cumulative and spectral thermal conductivity

../../_images/fig_cumu_frequency2338.png

(a) Spectral and cumulative thermal conductivity w.r.t frequency

../../_images/fig_cumu_mfp2338.png

(b) Spectral and cumulative thermal conductivity w.r.t MFP

Force constants

../../_images/fig_fc3200.png

(a) Force constants w.r.t atomic distance

Summary

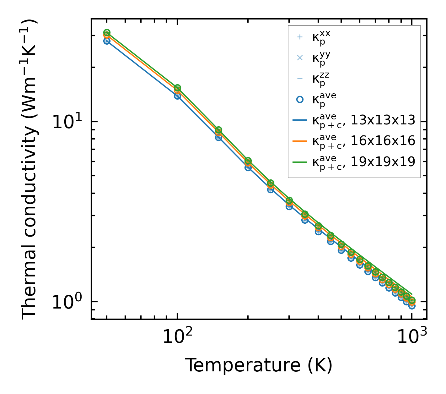
../../_images/fig_kappa4495.png

(a) Temperature-dependent lattice thermal conductivity

../../_images/fig_times10166.png

(b) Computation time