mp-608555/Cs2SnCl6/anharm

Harmonic properties

../../_images/fig_bandos_pr5986.png

(a) Phonon dispersion with participation ratio and DOS

../../_images/fig_thermo5986.png

(b) Thermodynamic properties

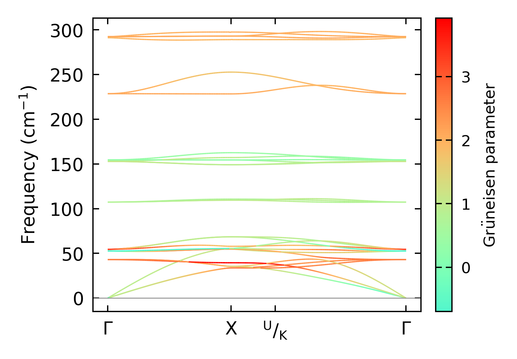
Grüneisen parameters

../../_images/fig_gru_all2437.png

(a) Grüneisen parameters

../../_images/fig_gruneisen2437.png

(b) Phonon dispersion with Grüneisen parameters

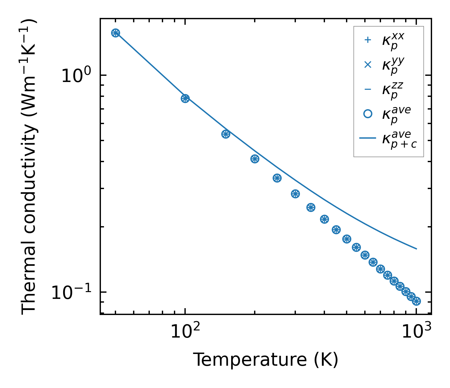
Thermal conductivity

3-phonon — q-mesh: 11x11x11, supercell: 1x1x1

../../_images/fig_kappa4641.png

(a) Temperature-dependent lattice thermal conductivity

../../_images/fig_kappa_vs_grain_size2468.png

(b) Peierls lattice thermal conductivity w.r.t grain size

Phonon lifetime and scattering rates

../../_images/fig_lifetime2420.png

(a) Phonon lifetime due to phonon-phonon scattering

../../_images/fig_scat_rates2419.png

(b) Phonon scattering rates

Cumulative and spectral thermal conductivity

../../_images/fig_cumu_frequency2420.png

(a) Spectral and cumulative thermal conductivity w.r.t frequency

../../_images/fig_cumu_mfp2420.png

(b) Spectral and cumulative thermal conductivity w.r.t MFP

Force constants

../../_images/fig_fc3205.png

(a) Force constants w.r.t atomic distance

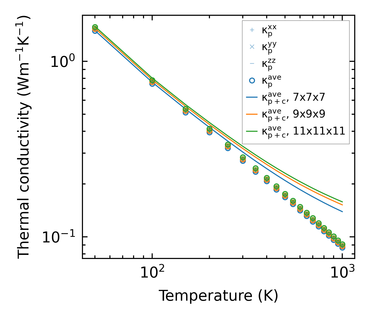
Summary

../../_images/fig_kappa4642.png

(a) Temperature-dependent lattice thermal conductivity

../../_images/fig_times10962.png

(b) Computation time