mp-600033/SiO2/harm

Harmonic properties

../../_images/fig_bandos_pr6547.png

(a) Phonon dispersion with participation ratio and DOS

../../_images/fig_bandos9422.png

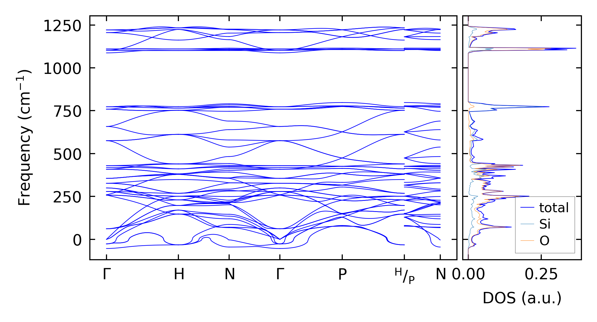
(b) Phonon dispersion and DOS

../../_images/fig_thermo6547.png

(c) Thermodynamic properties

Force constants

../../_images/fig_fc26337.png

(a) Force constants w.r.t atomic distance

Summary

../../_images/fig_times11770.png

(a) Computation time