mp-40802/BaSrLaBiO6/harm

Harmonic properties

../../_images/fig_bandos_pr10297.png

(a) Phonon dispersion with participation ratio and DOS

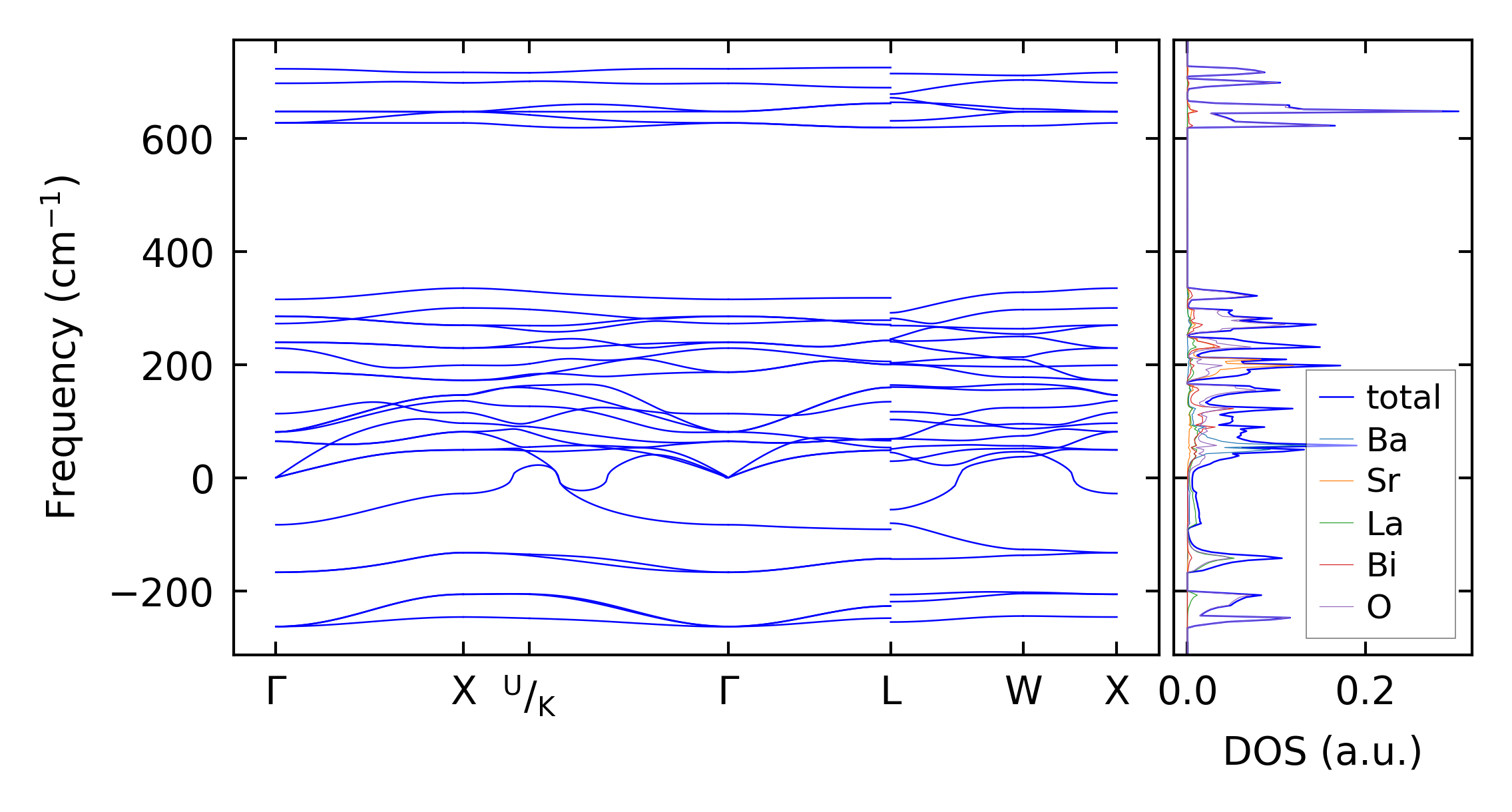
../../_images/fig_bandos14250.png

(b) Phonon dispersion and DOS

../../_images/fig_thermo10297.png

(c) Thermodynamic properties

Force constants

../../_images/fig_fc210047.png

(a) Force constants w.r.t atomic distance

Summary

../../_images/fig_times17797.png

(a) Computation time