mp-1222283/LuScB2O6/anharm

Harmonic properties

../../_images/fig_bandos_pr15321.png

(a) Phonon dispersion with participation ratio and DOS

../../_images/fig_thermo15320.png

(b) Thermodynamic properties

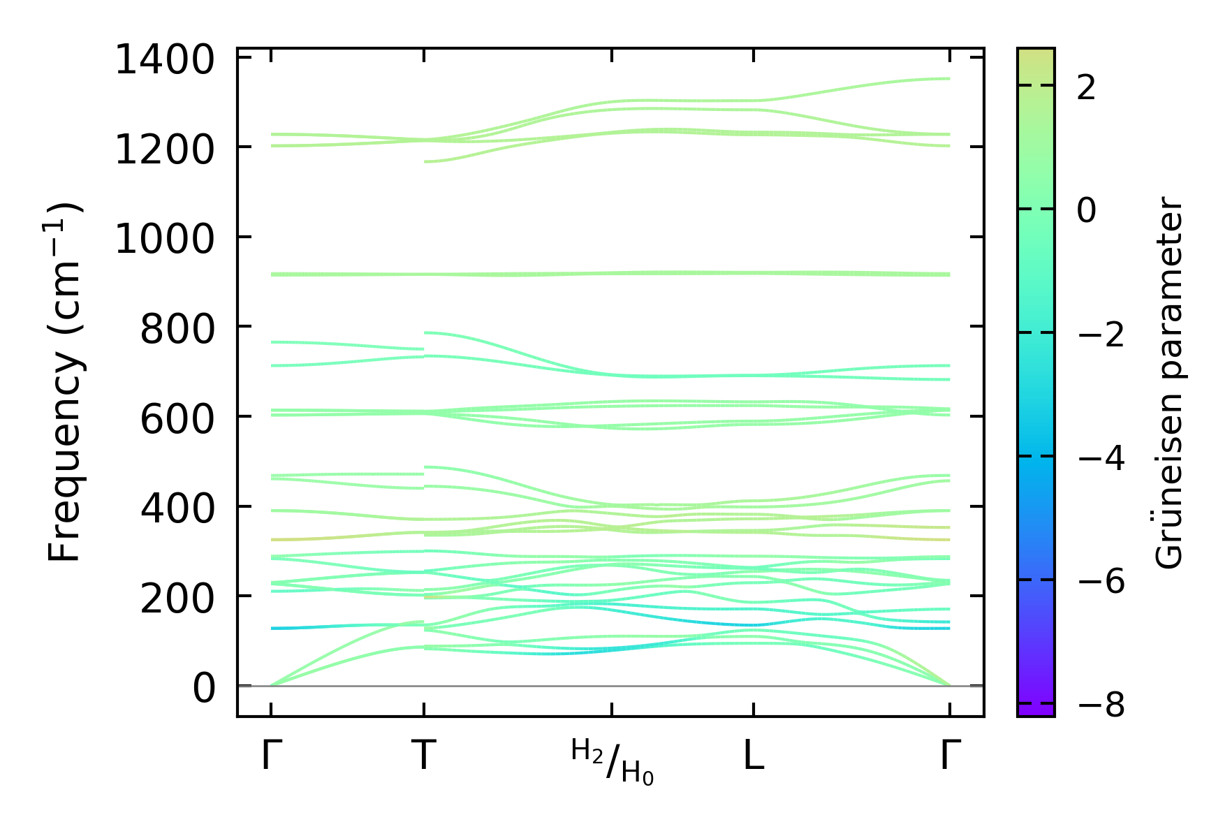
Grüneisen parameters

../../_images/fig_gru_all6620.png

(a) Grüneisen parameters

../../_images/fig_gruneisen6620.png

(b) Phonon dispersion with Grüneisen parameters

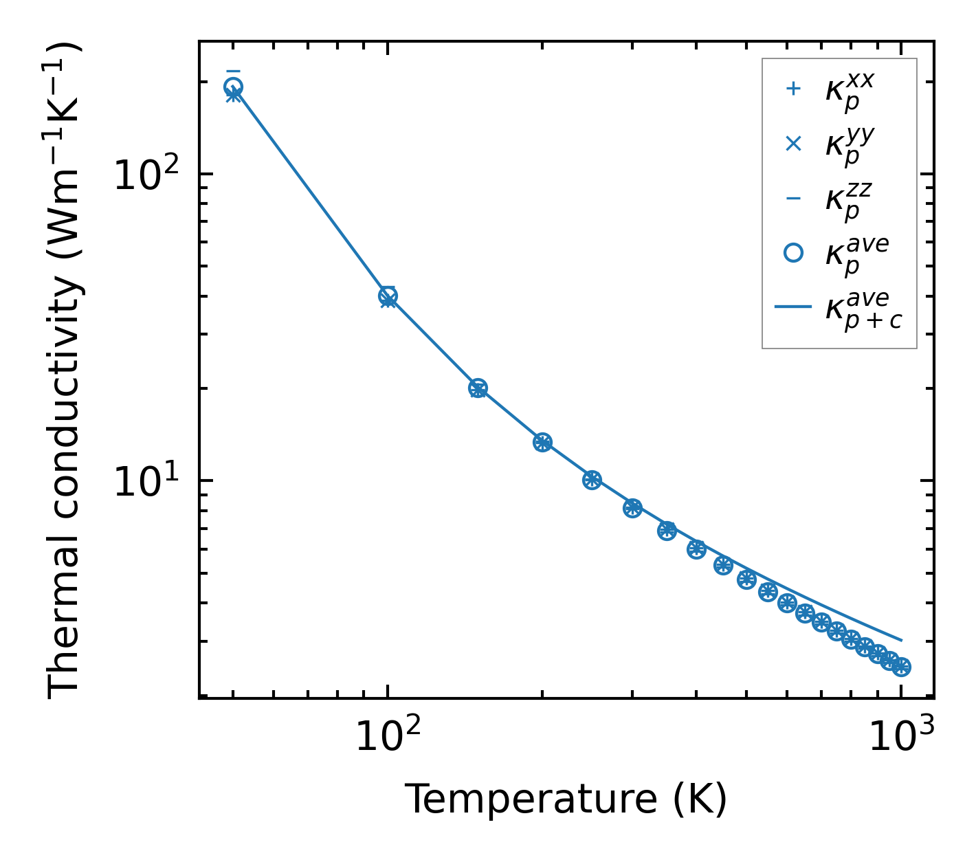
Thermal conductivity

3-phonon (LASSO) — q-mesh: 15x15x15, supercell: 2x2x1

../../_images/fig_kappa12464.png

(a) Temperature-dependent lattice thermal conductivity

../../_images/fig_kappa_vs_grain_size6698.png

(b) Peierls lattice thermal conductivity w.r.t grain size

Phonon lifetime and scattering rates

../../_images/fig_lifetime6554.png

(a) Phonon lifetime due to phonon-phonon scattering

../../_images/fig_scat_rates6553.png

(b) Phonon scattering rates

Cumulative and spectral thermal conductivity

../../_images/fig_cumu_frequency6554.png

(a) Spectral and cumulative thermal conductivity w.r.t frequency

../../_images/fig_cumu_mfp6553.png

(b) Spectral and cumulative thermal conductivity w.r.t MFP

Force constants

../../_images/fig_fc214927.png

(a) Force constants w.r.t atomic distance

Summary

../../_images/fig_kappa12465.png

(a) Temperature-dependent lattice thermal conductivity

../../_images/fig_times25346.png

(b) Computation time