mp-1221205/Na3PO4/harm

Harmonic properties

../../_images/fig_bandos_pr15311.png

(a) Phonon dispersion with participation ratio and DOS

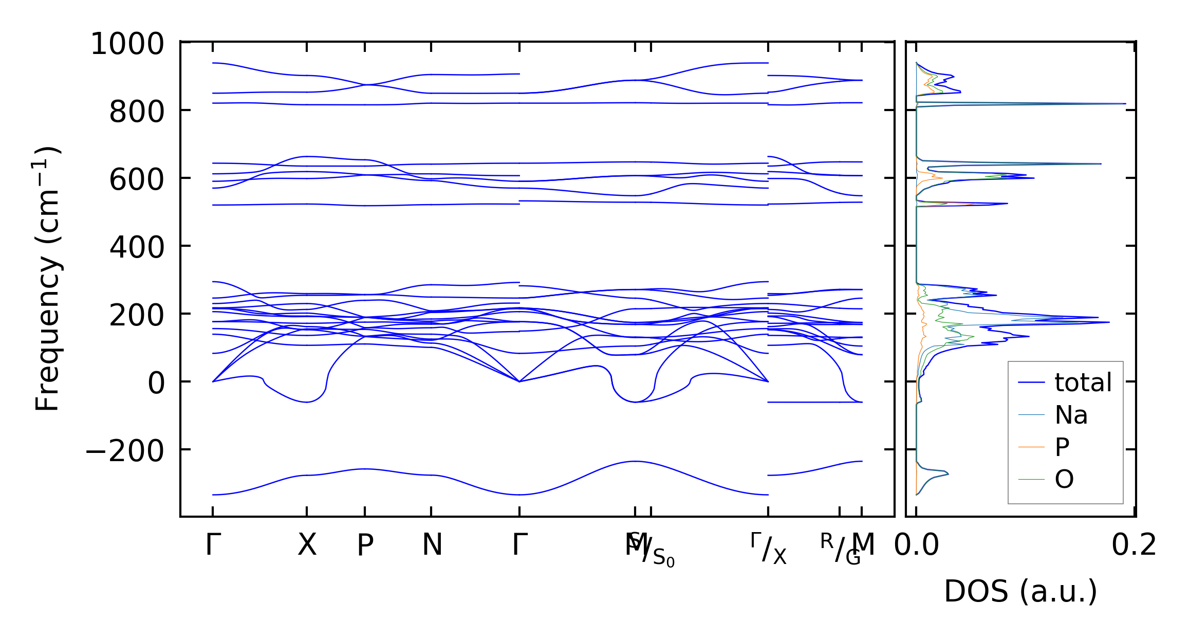
../../_images/fig_bandos19688.png

(b) Phonon dispersion and DOS

../../_images/fig_thermo15310.png

(c) Thermodynamic properties

Force constants

../../_images/fig_fc214917.png

(a) Force constants w.r.t atomic distance

Summary

../../_images/fig_times25331.png

(a) Computation time