mp-1216586/TmScB2O6/anharm

Harmonic properties

../../_images/fig_bandos_pr15209.png

(a) Phonon dispersion with participation ratio and DOS

../../_images/fig_thermo15208.png

(b) Thermodynamic properties

Grüneisen parameters

../../_images/fig_gru_all6545.png

(a) Grüneisen parameters

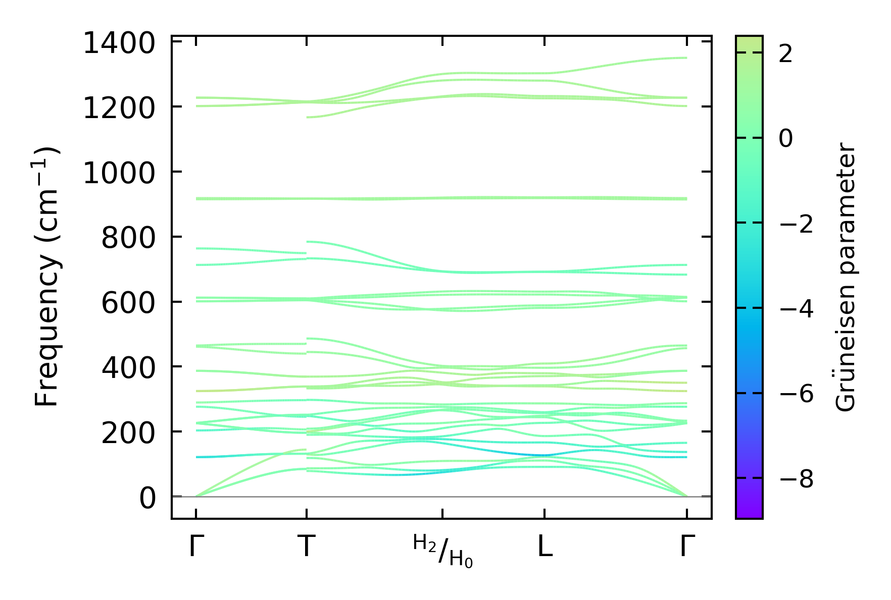
../../_images/fig_gruneisen6545.png

(b) Phonon dispersion with Grüneisen parameters

Thermal conductivity

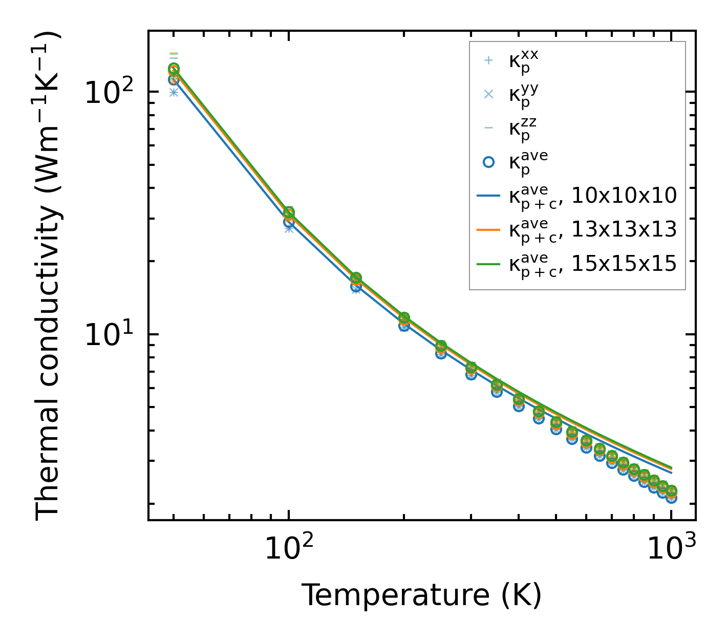
3-phonon (LASSO) — q-mesh: 15x15x15, supercell: 2x2x1

../../_images/fig_kappa12317.png

(a) Temperature-dependent lattice thermal conductivity

../../_images/fig_kappa_vs_grain_size6622.png

(b) Peierls lattice thermal conductivity w.r.t grain size

Phonon lifetime and scattering rates

../../_images/fig_lifetime6479.png

(a) Phonon lifetime due to phonon-phonon scattering

../../_images/fig_scat_rates6478.png

(b) Phonon scattering rates

Cumulative and spectral thermal conductivity

../../_images/fig_cumu_frequency6479.png

(a) Spectral and cumulative thermal conductivity w.r.t frequency

../../_images/fig_cumu_mfp6478.png

(b) Spectral and cumulative thermal conductivity w.r.t MFP

Force constants

../../_images/fig_fc214821.png

(a) Force constants w.r.t atomic distance

Summary

../../_images/fig_kappa12318.png

(a) Temperature-dependent lattice thermal conductivity

../../_images/fig_times25170.png

(b) Computation time