mp-1178561/AgClO3/harm

Harmonic properties

../../_images/fig_bandos_pr16115.png

(a) Phonon dispersion with participation ratio and DOS

../../_images/fig_bandos20538.png

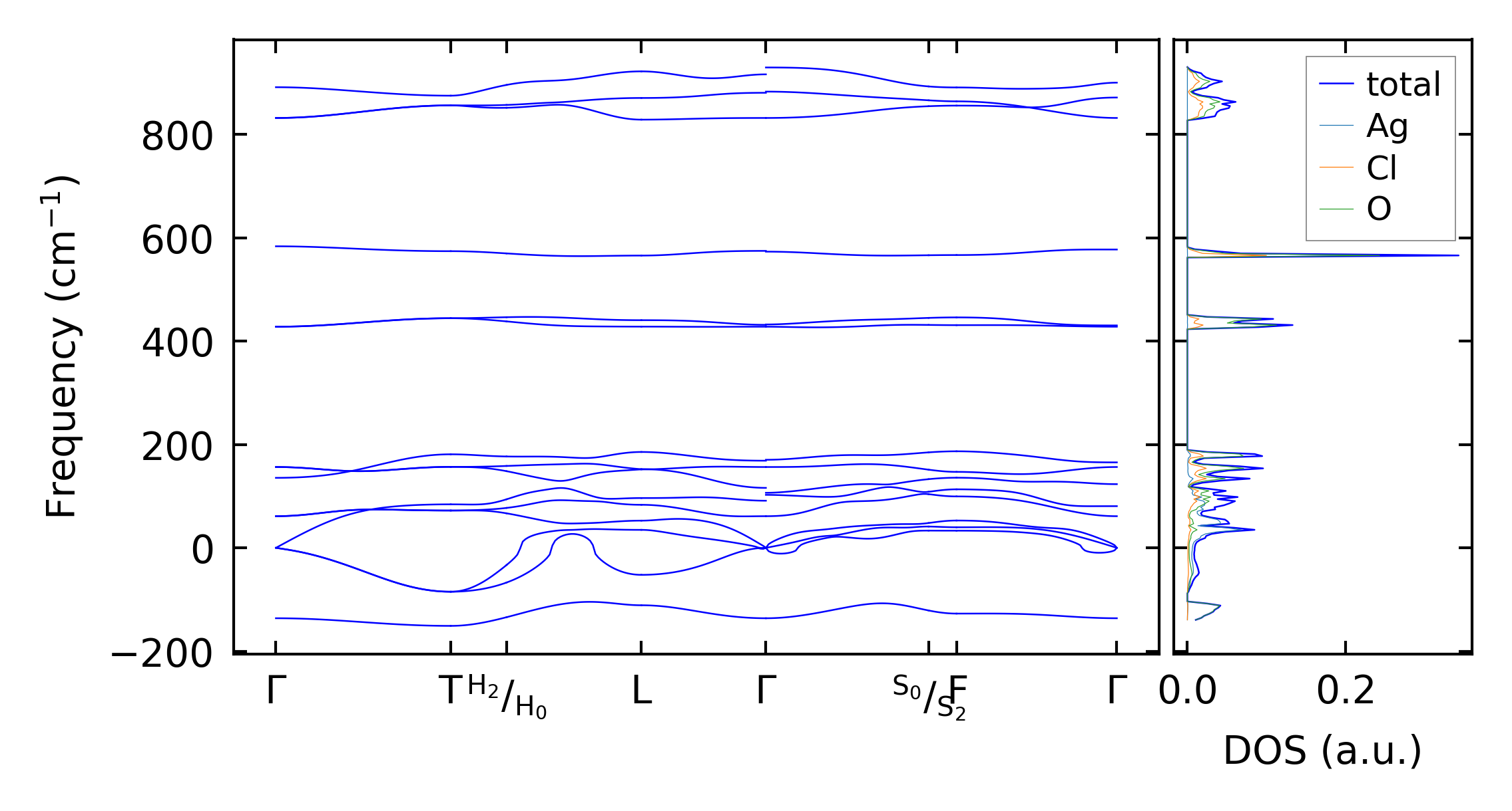
(b) Phonon dispersion and DOS

../../_images/fig_thermo16114.png

(c) Thermodynamic properties

Force constants

../../_images/fig_fc215710.png

(a) Force constants w.r.t atomic distance

Summary

../../_images/fig_times26502.png

(a) Computation time