mp-1070599-2/CsYbCl3/anharm

Equation of state

../../_images/fig_bm7817.png

(a) Equation of state

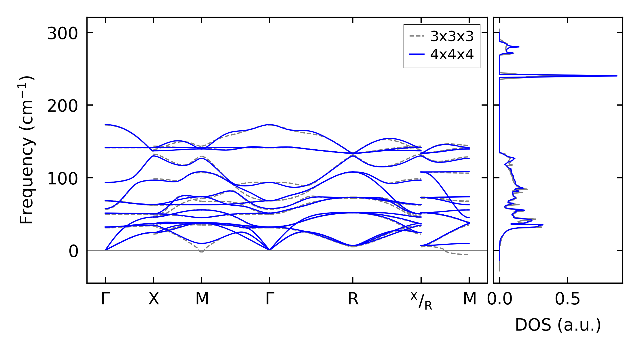
Harmonic properties

../../_images/fig_bandos_pr17131.png

(a) Phonon dispersion with participation ratio and DOS

../../_images/fig_bandos21528.png

(b) Phonon dispersion and DOS

../../_images/fig_thermo17130.png

(c) Thermodynamic properties

Grüneisen parameters

../../_images/fig_gru_all7490.png

(a) Grüneisen parameters

../../_images/fig_gruneisen7490.png

(b) Phonon dispersion with Grüneisen parameters

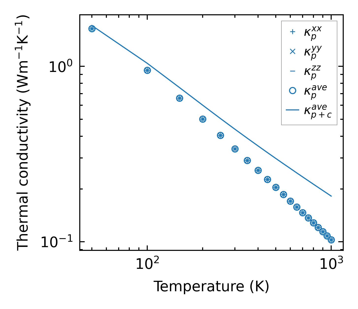
Thermal conductivity

3-phonon — q-mesh: 13x13x13, supercell: 3x3x3

../../_images/fig_kappa14130.png

(a) Temperature-dependent lattice thermal conductivity

../../_images/fig_kappa_vs_grain_size7580.png

(b) Peierls lattice thermal conductivity w.r.t grain size

Phonon lifetime and scattering rates

../../_images/fig_lifetime7423.png

(a) Phonon lifetime due to phonon-phonon scattering

../../_images/fig_scat_rates7422.png

(b) Phonon scattering rates

Cumulative and spectral thermal conductivity

../../_images/fig_cumu_frequency7423.png

(a) Spectral and cumulative thermal conductivity w.r.t frequency

../../_images/fig_cumu_mfp7422.png

(b) Spectral and cumulative thermal conductivity w.r.t MFP

Force constants

../../_images/fig_fc3456.png

(a) Force constants w.r.t atomic distance

Summary

../../_images/fig_kappa14131.png

(a) Temperature-dependent lattice thermal conductivity

../../_images/fig_times27955.png

(b) Computation time