mp-1042086/MoS2/harm

Harmonic properties

../../_images/fig_bandos_pr17208.png

(a) Phonon dispersion with participation ratio and DOS

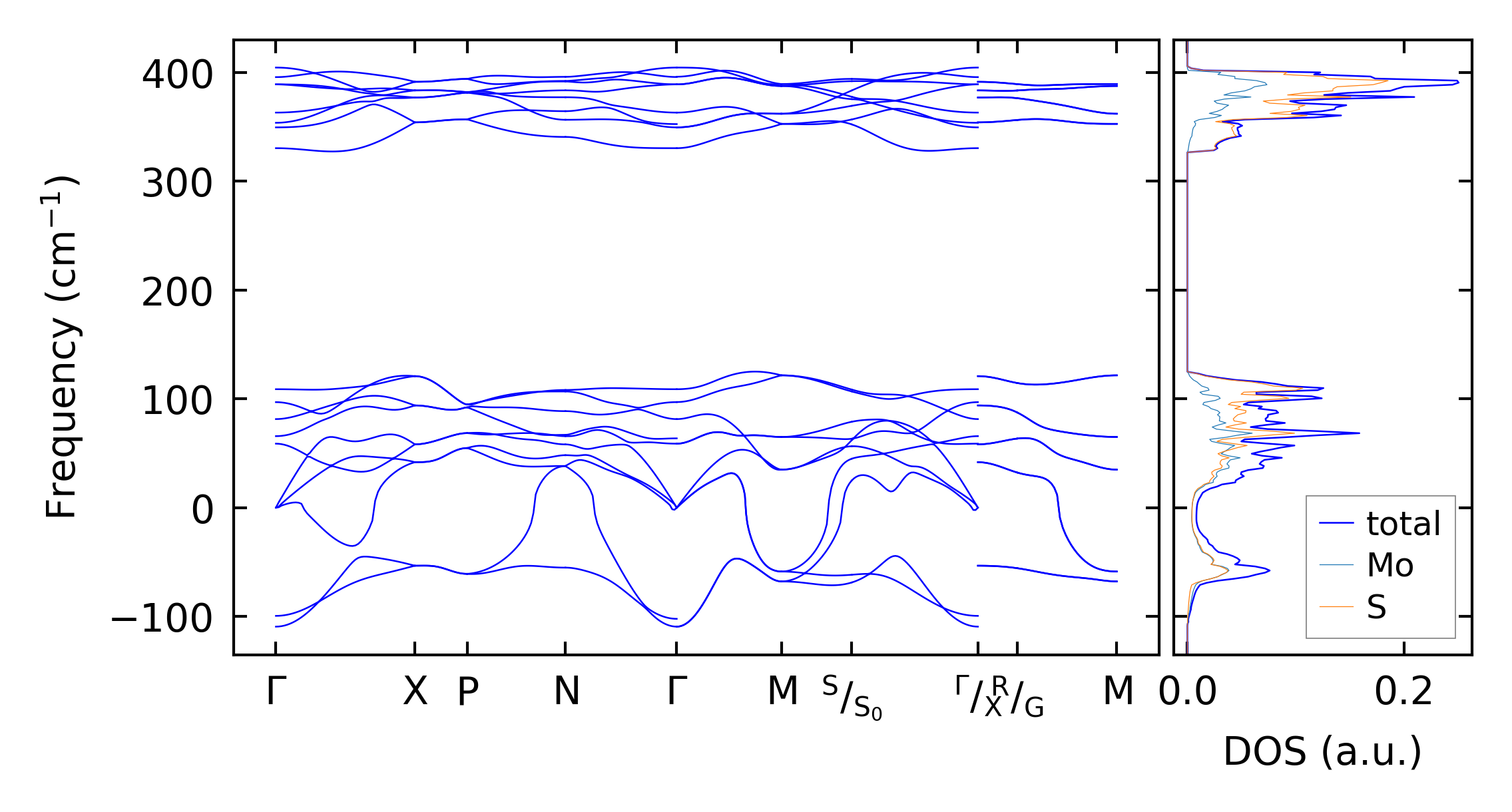
../../_images/fig_bandos21664.png

(b) Phonon dispersion and DOS

../../_images/fig_thermo17207.png

(c) Thermodynamic properties

Force constants

../../_images/fig_fc216749.png

(a) Force constants w.r.t atomic distance

Summary

../../_images/fig_times28137.png

(a) Computation time