mp-1017514/MgSiN2/anharm

Harmonic properties

../../_images/fig_bandos_pr9.png

(a) Phonon dispersion with participation ratio and DOS

../../_images/fig_thermo9.png

(b) Thermodynamic properties

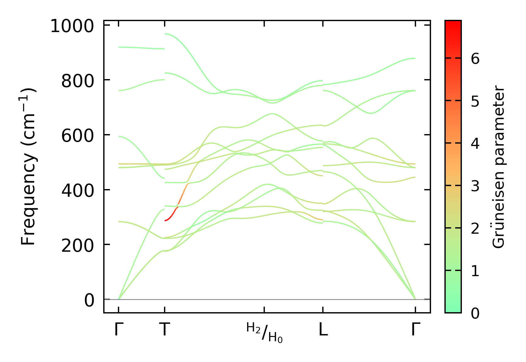
Grüneisen parameters

../../_images/fig_gru_all5.png

(a) Grüneisen parameters

../../_images/fig_gruneisen5.png

(b) Phonon dispersion with Grüneisen parameters

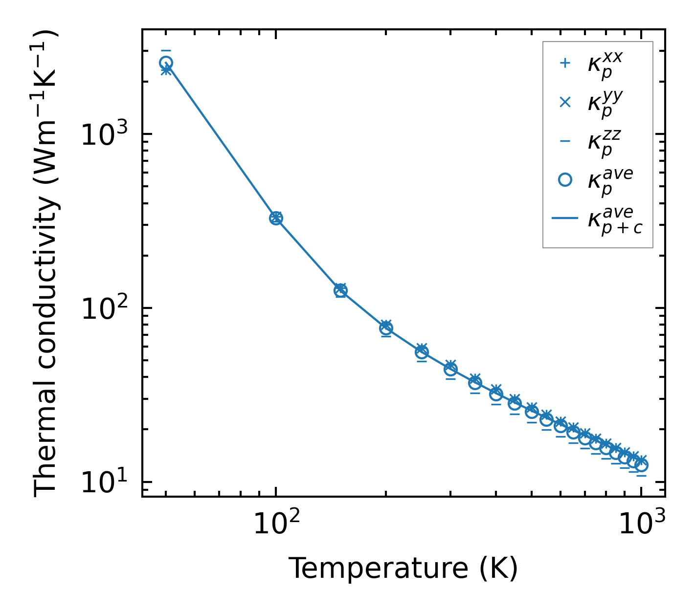
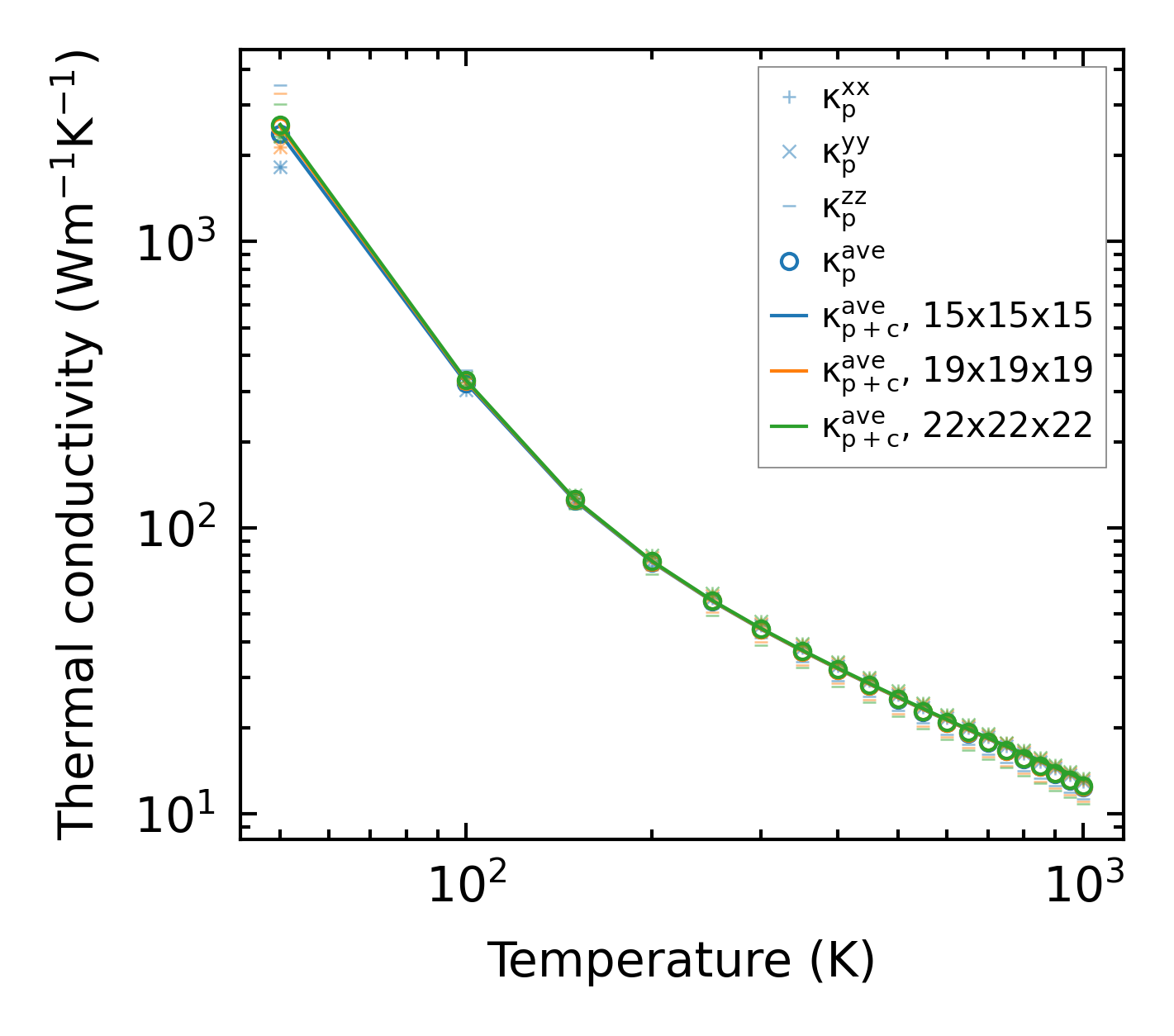
Thermal conductivity

3-phonon (LASSO) — q-mesh: 22x22x22, supercell: 3x3x1

../../_images/fig_kappa10.png

(a) Temperature-dependent lattice thermal conductivity

../../_images/fig_kappa_vs_grain_size5.png

(b) Peierls lattice thermal conductivity w.r.t grain size

Phonon lifetime and scattering rates

../../_images/fig_lifetime5.png

(a) Phonon lifetime due to phonon-phonon scattering

../../_images/fig_scat_rates5.png

(b) Phonon scattering rates

Cumulative and spectral thermal conductivity

../../_images/fig_cumu_frequency5.png

(a) Spectral and cumulative thermal conductivity w.r.t frequency

../../_images/fig_cumu_mfp5.png

(b) Spectral and cumulative thermal conductivity w.r.t MFP

Force constants

../../_images/fig_fc29.png

(a) Force constants w.r.t atomic distance

Summary

../../_images/fig_kappa11.png

(a) Temperature-dependent lattice thermal conductivity

../../_images/fig_times20.png

(b) Computation time