mp-859118/LiAgF6/harm

Harmonic properties

../../_images/fig_bandos_pr1737.png

(a) Phonon dispersion with participation ratio and DOS

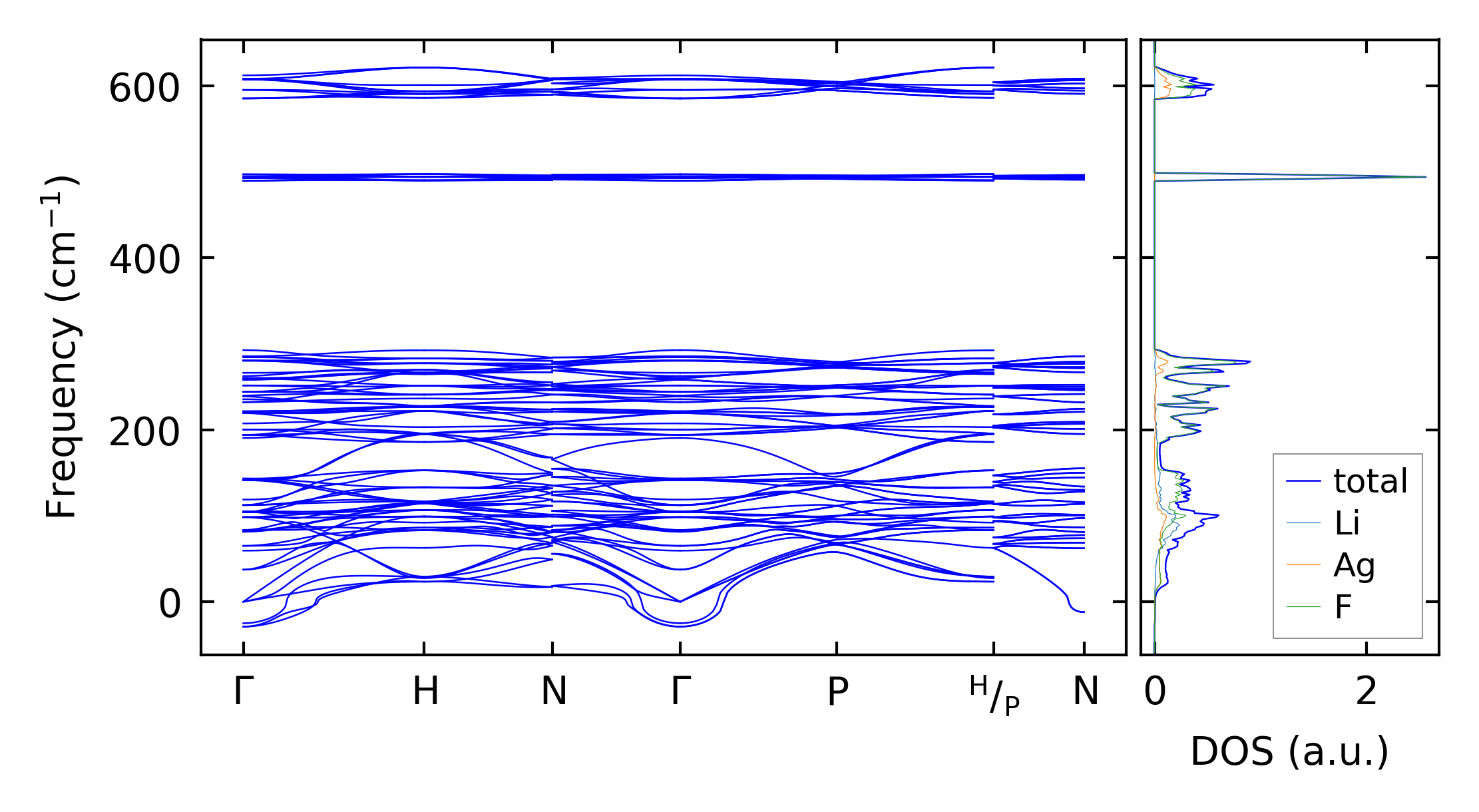
../../_images/fig_bandos1743.png

(b) Phonon dispersion and DOS

../../_images/fig_thermo1737.png

(c) Thermodynamic properties

Force constants

../../_images/fig_fc21569.png

(a) Force constants w.r.t atomic distance

Summary

../../_images/fig_times2649.png

(a) Computation time